HOME   LIST
‹–   –›

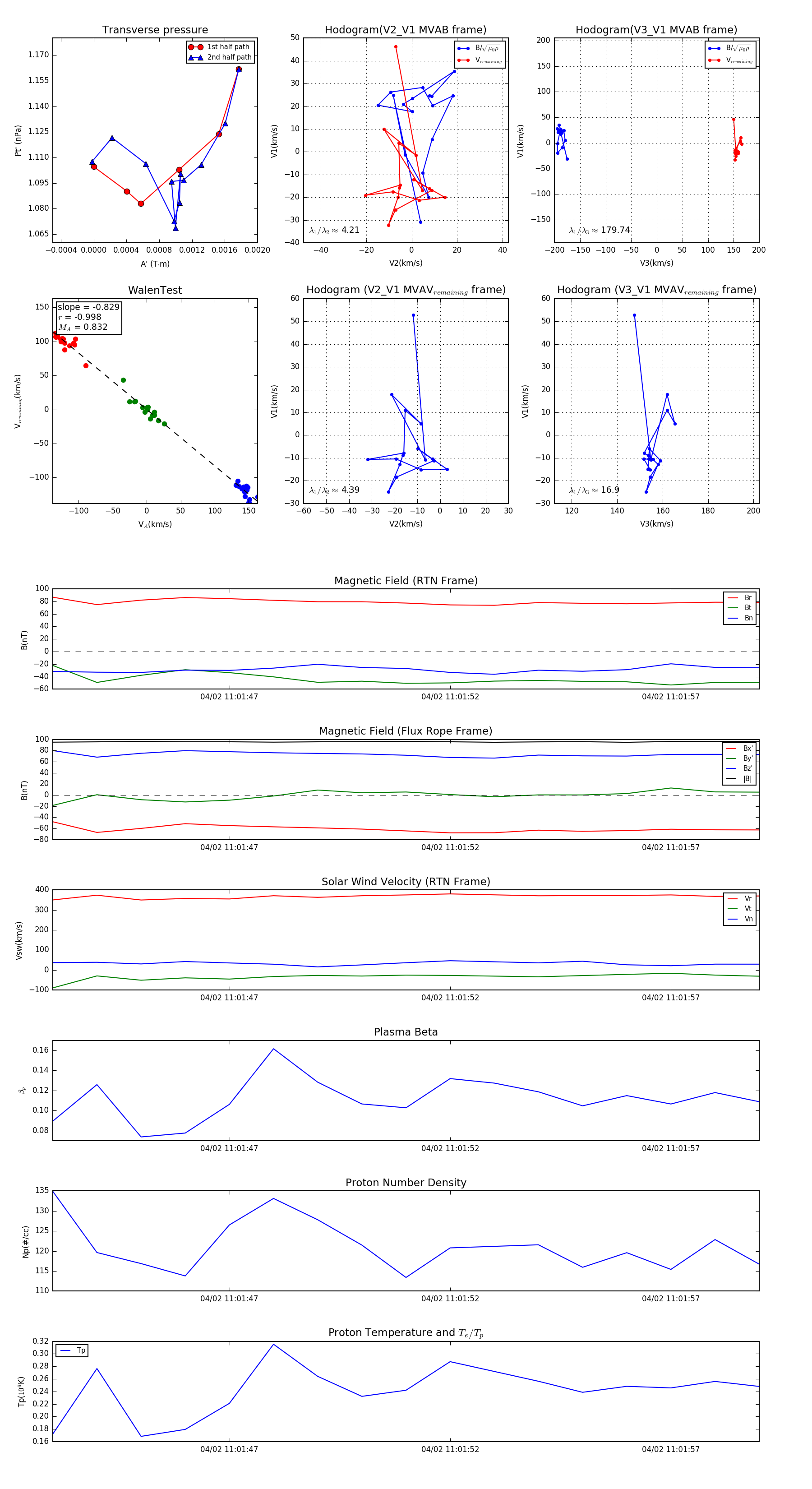
Flux Rope in 2024

Flux Rope Event 2024-04-02 11:01:43 ~ 2024-04-02 11:01:59 (17 seconds)


plot