HOME   LIST
‹–   –›

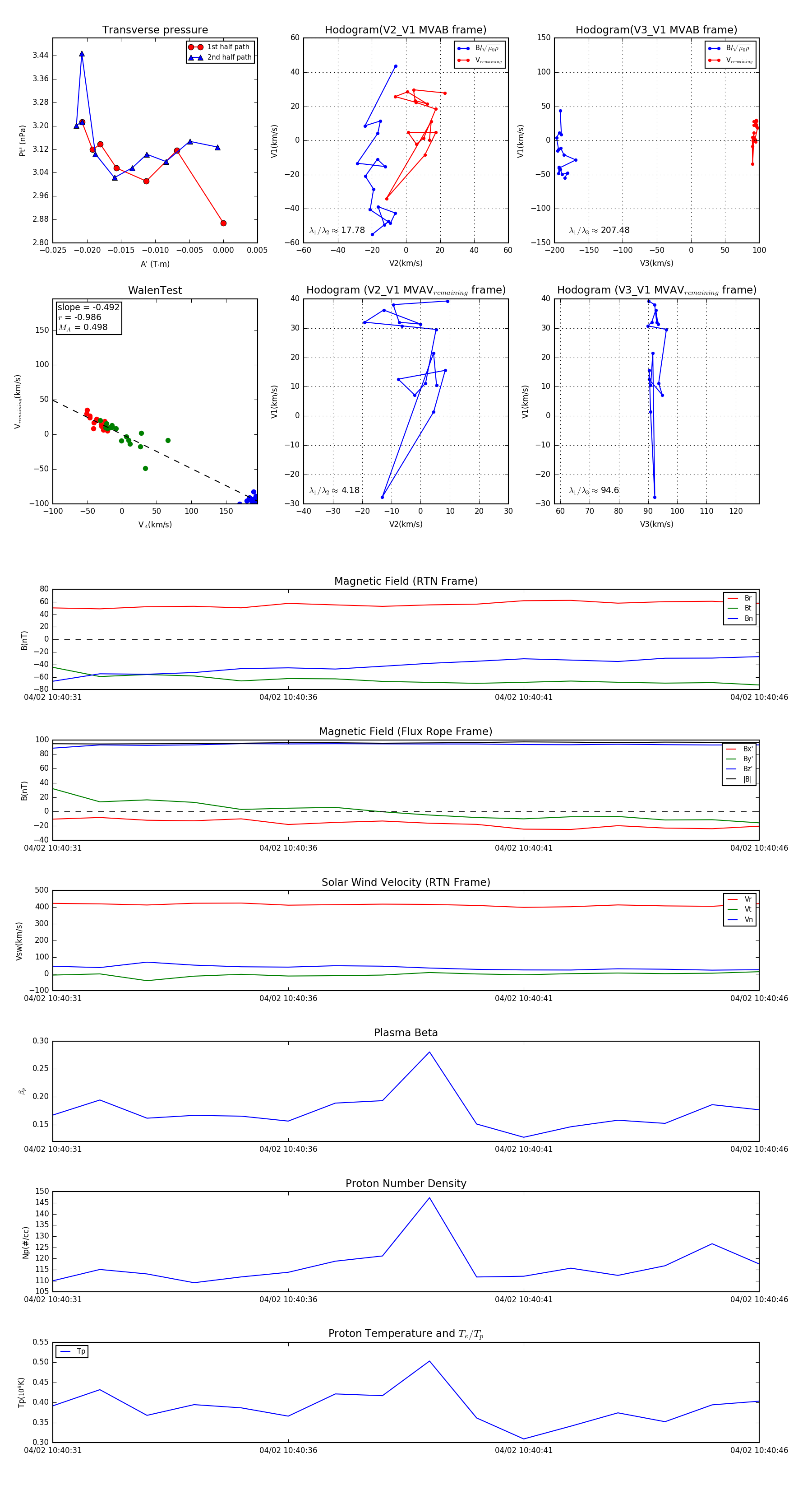
Flux Rope in 2024

Flux Rope Event 2024-04-02 10:40:31 ~ 2024-04-02 10:40:46 (16 seconds)


plot