HOME   LIST
‹–   –›

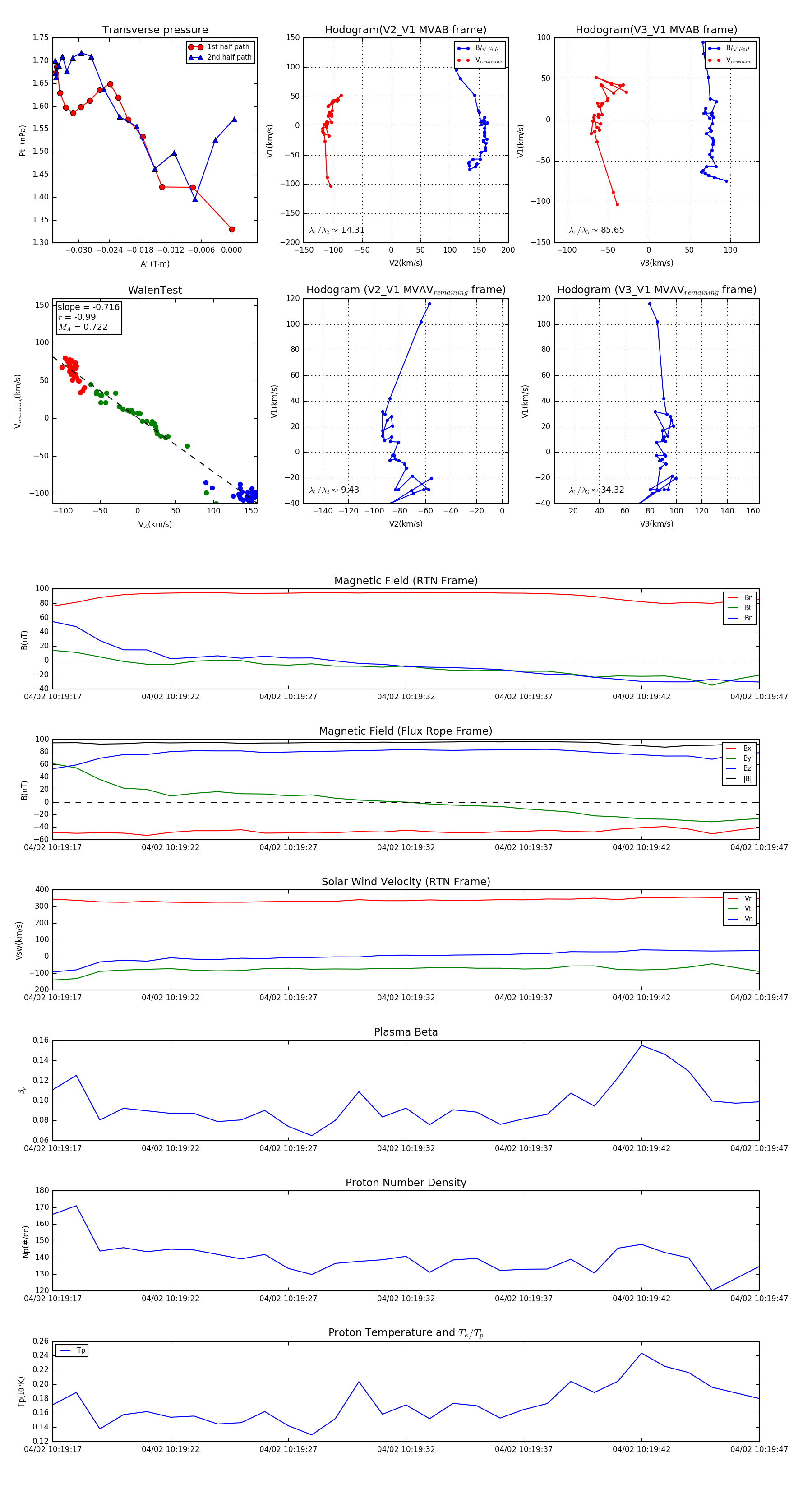
Flux Rope in 2024

Flux Rope Event 2024-04-02 10:19:17 ~ 2024-04-02 10:19:47 (31 seconds)


plot