HOME   LIST
‹–   –›

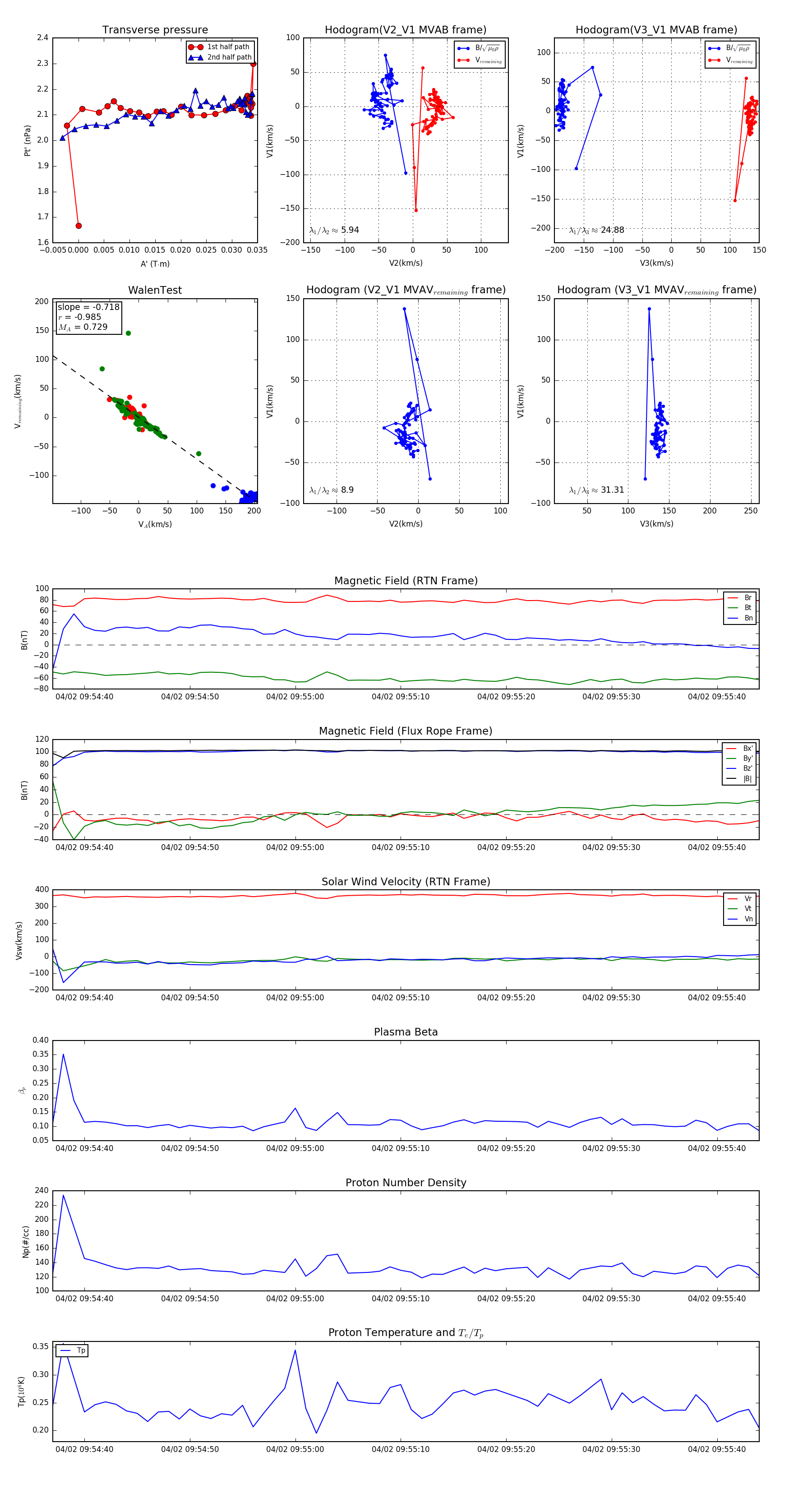
Flux Rope in 2024

Flux Rope Event 2024-04-02 09:54:37 ~ 2024-04-02 09:55:44 (68 seconds)


plot