HOME   LIST
‹–   –›

Flux Rope in 2024

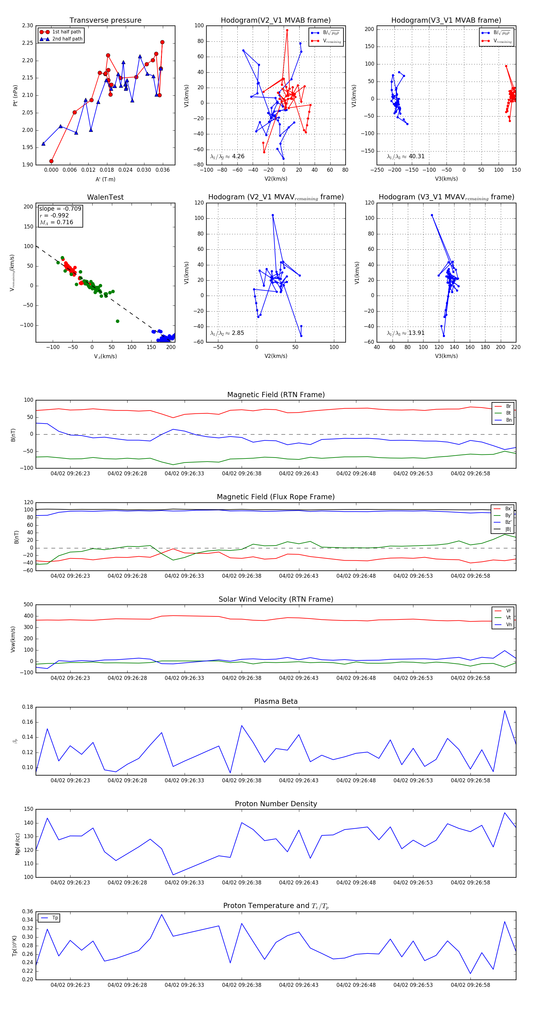
Flux Rope Event 2024-04-02 09:26:20 ~ 2024-04-02 09:27:02 (43 seconds)


plot