HOME   LIST
‹–   –›

Flux Rope in 2024

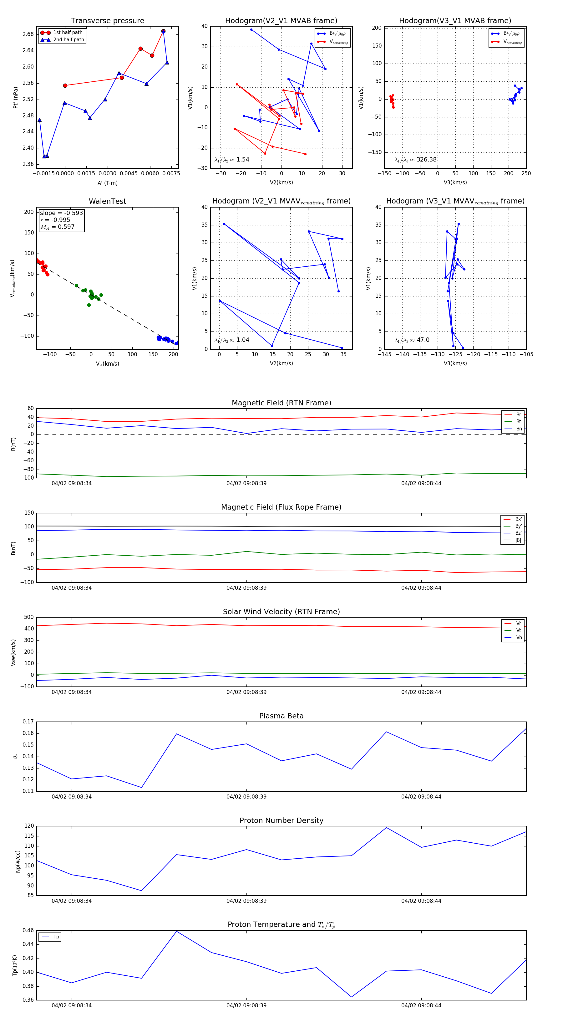
Flux Rope Event 2024-04-02 09:08:33 ~ 2024-04-02 09:08:47 (15 seconds)


plot