HOME   LIST
‹–   –›

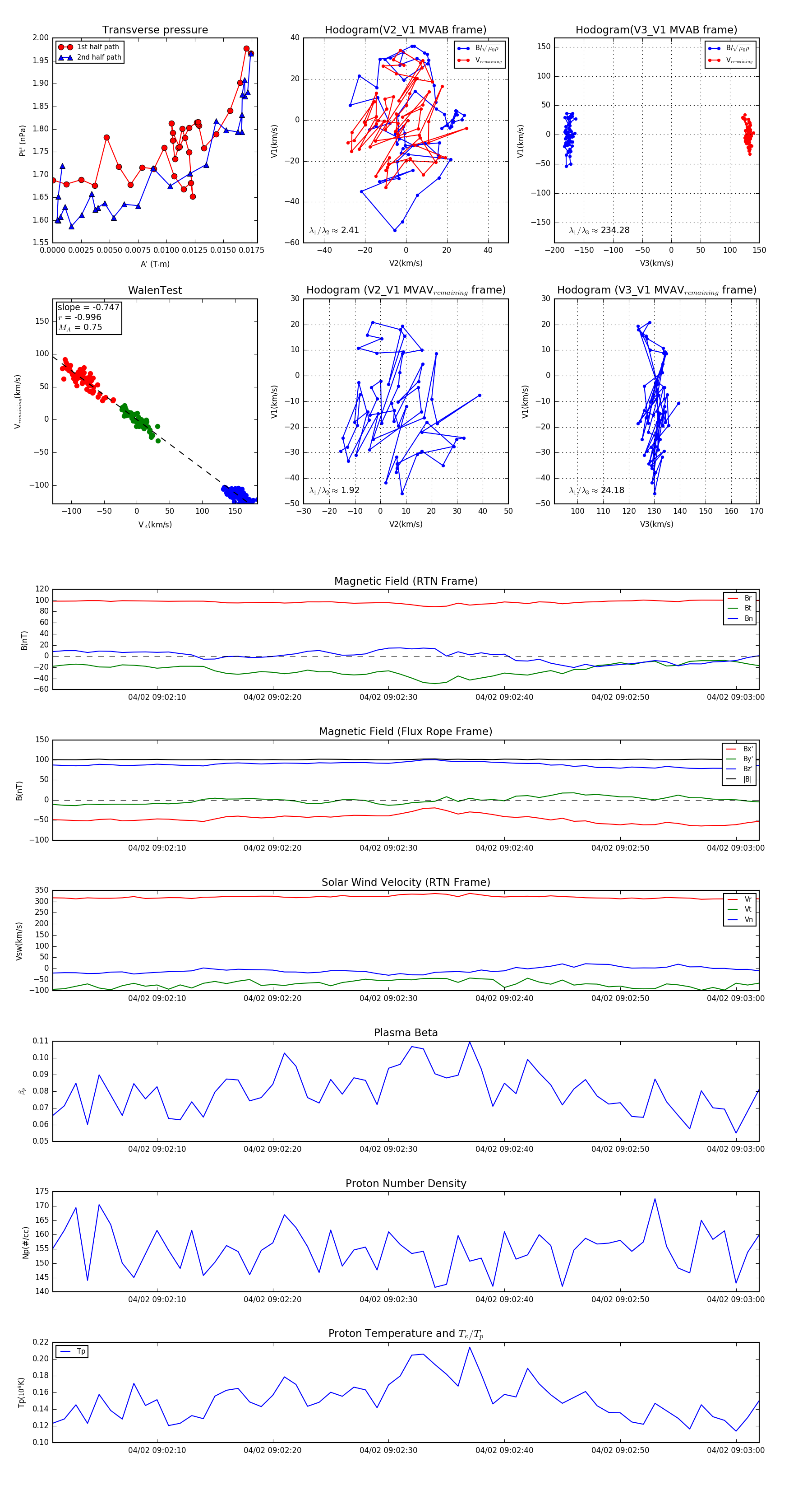
Flux Rope in 2024

Flux Rope Event 2024-04-02 09:02:01 ~ 2024-04-02 09:03:02 (62 seconds)


plot