HOME   LIST
‹–   –›

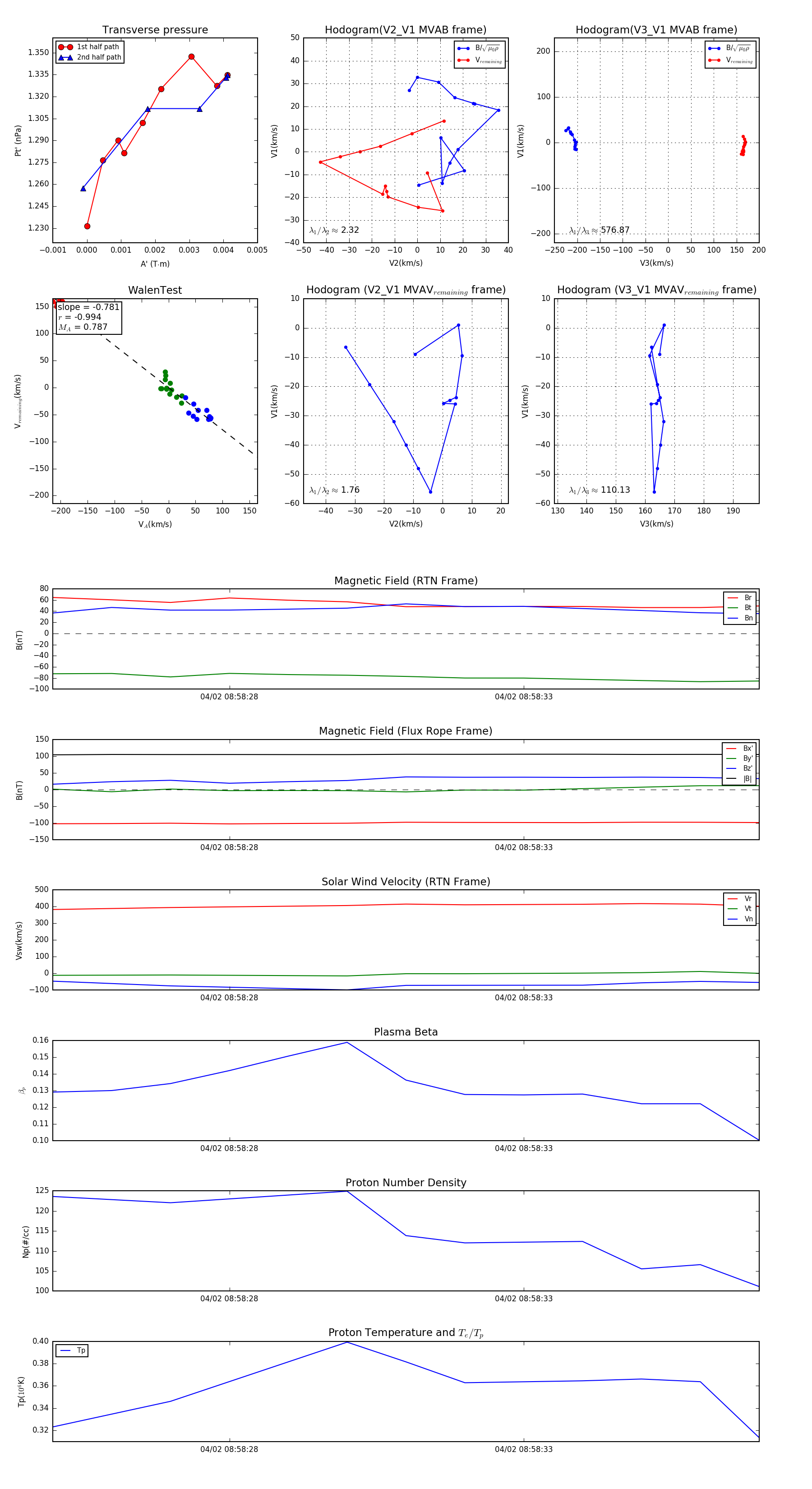
Flux Rope in 2024

Flux Rope Event 2024-04-02 08:58:25 ~ 2024-04-02 08:58:37 (13 seconds)


plot