HOME   LIST
‹–   –›

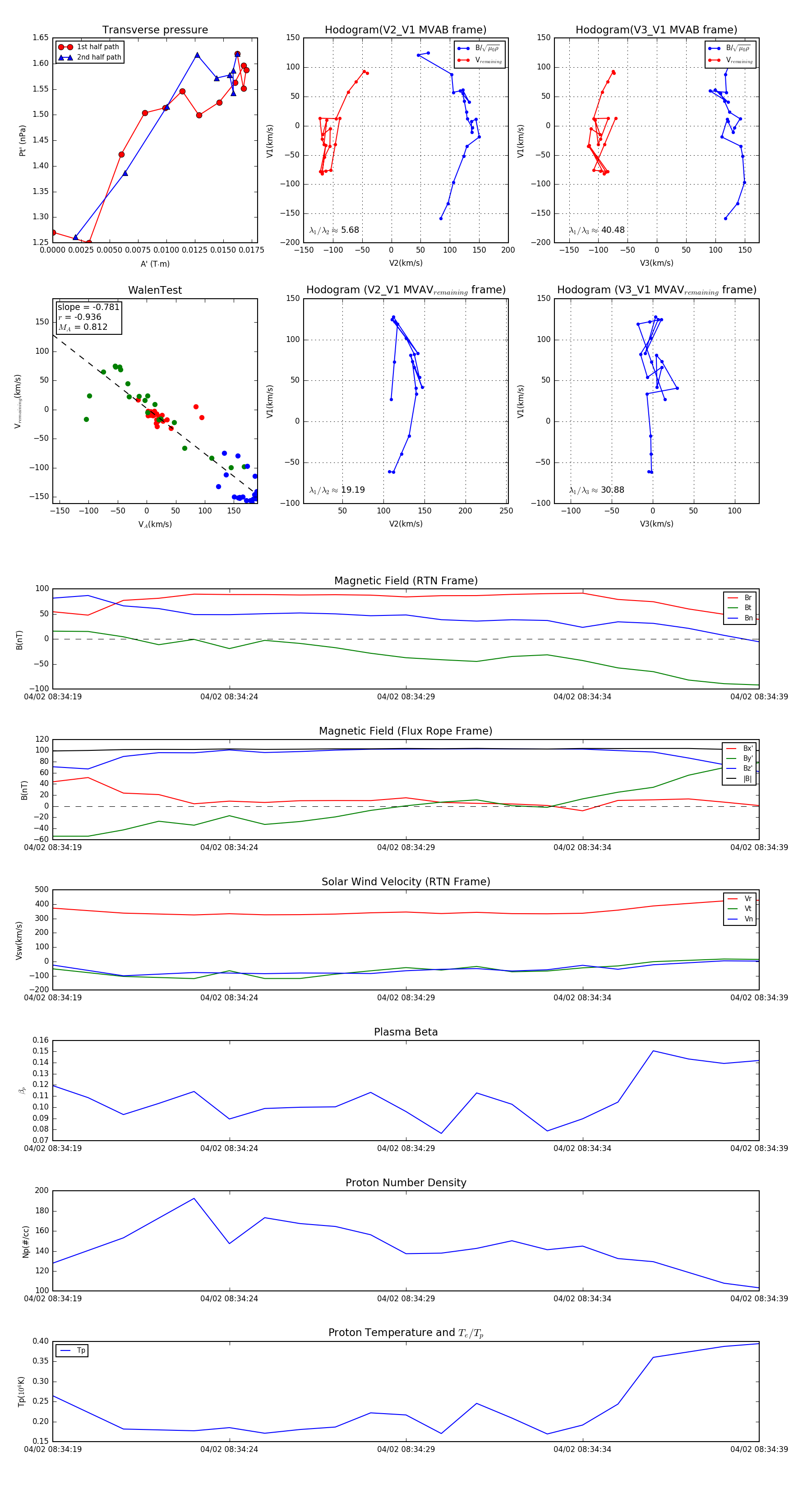
Flux Rope in 2024

Flux Rope Event 2024-04-02 08:34:19 ~ 2024-04-02 08:34:39 (21 seconds)


plot