HOME   LIST
‹–   –›

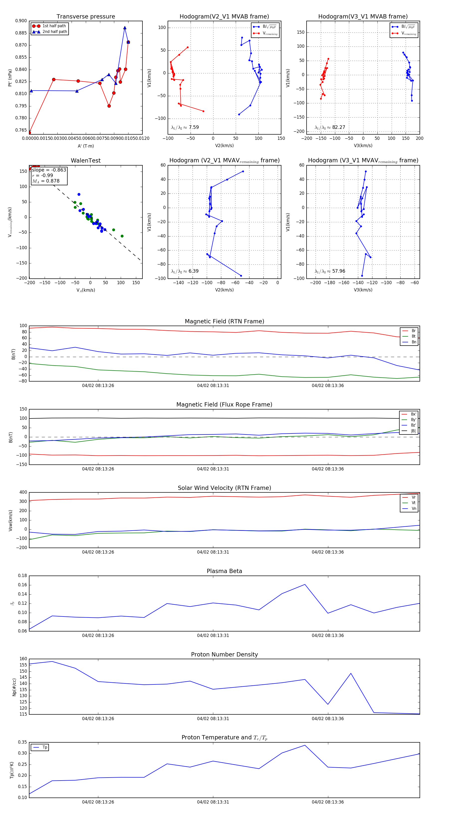
Flux Rope in 2024

Flux Rope Event 2024-04-02 08:13:23 ~ 2024-04-02 08:13:40 (18 seconds)


plot