HOME   LIST
‹–   –›

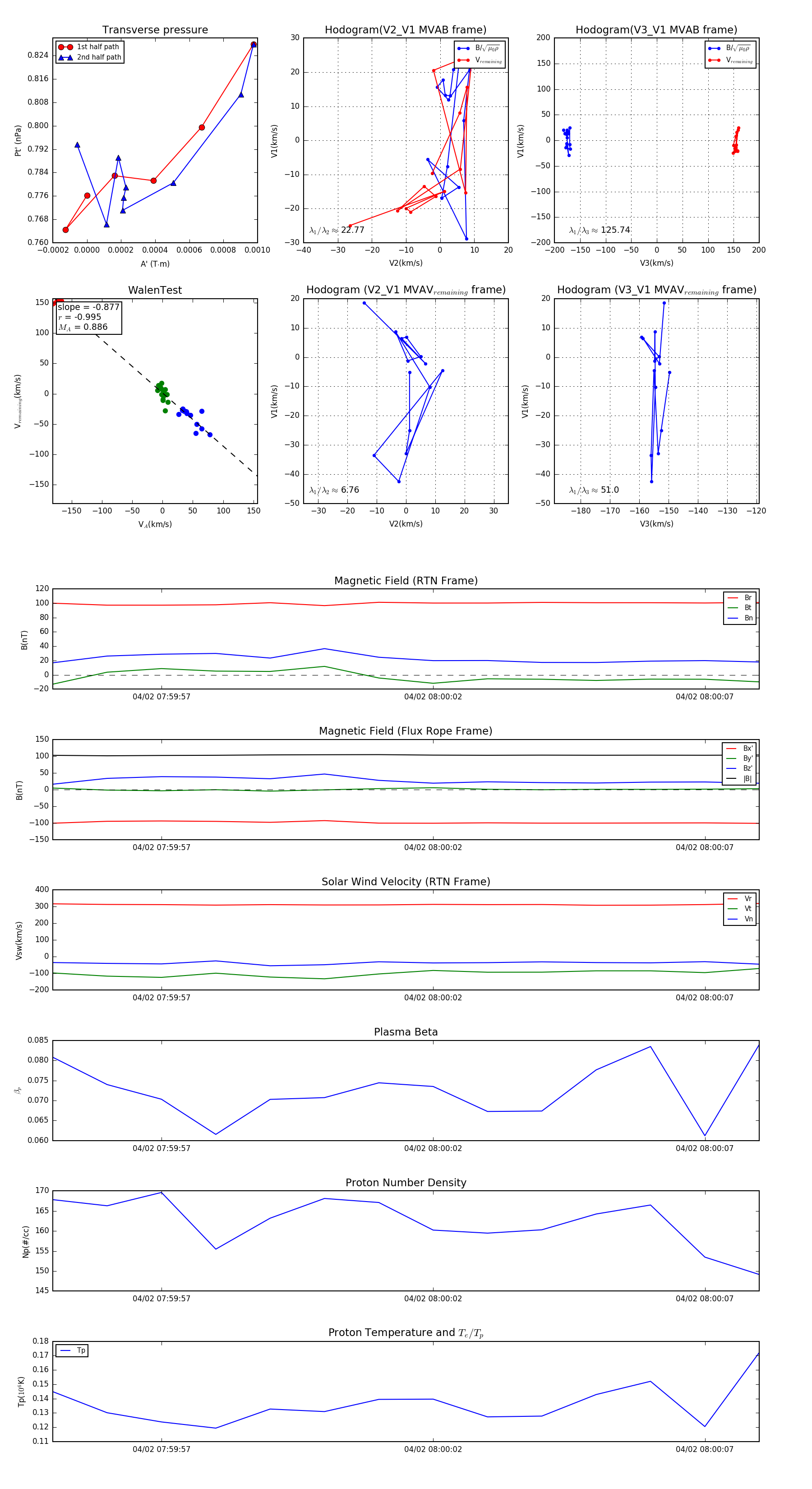
Flux Rope in 2024

Flux Rope Event 2024-04-02 07:59:55 ~ 2024-04-02 08:00:08 (14 seconds)


plot