HOME   LIST
‹–   –›

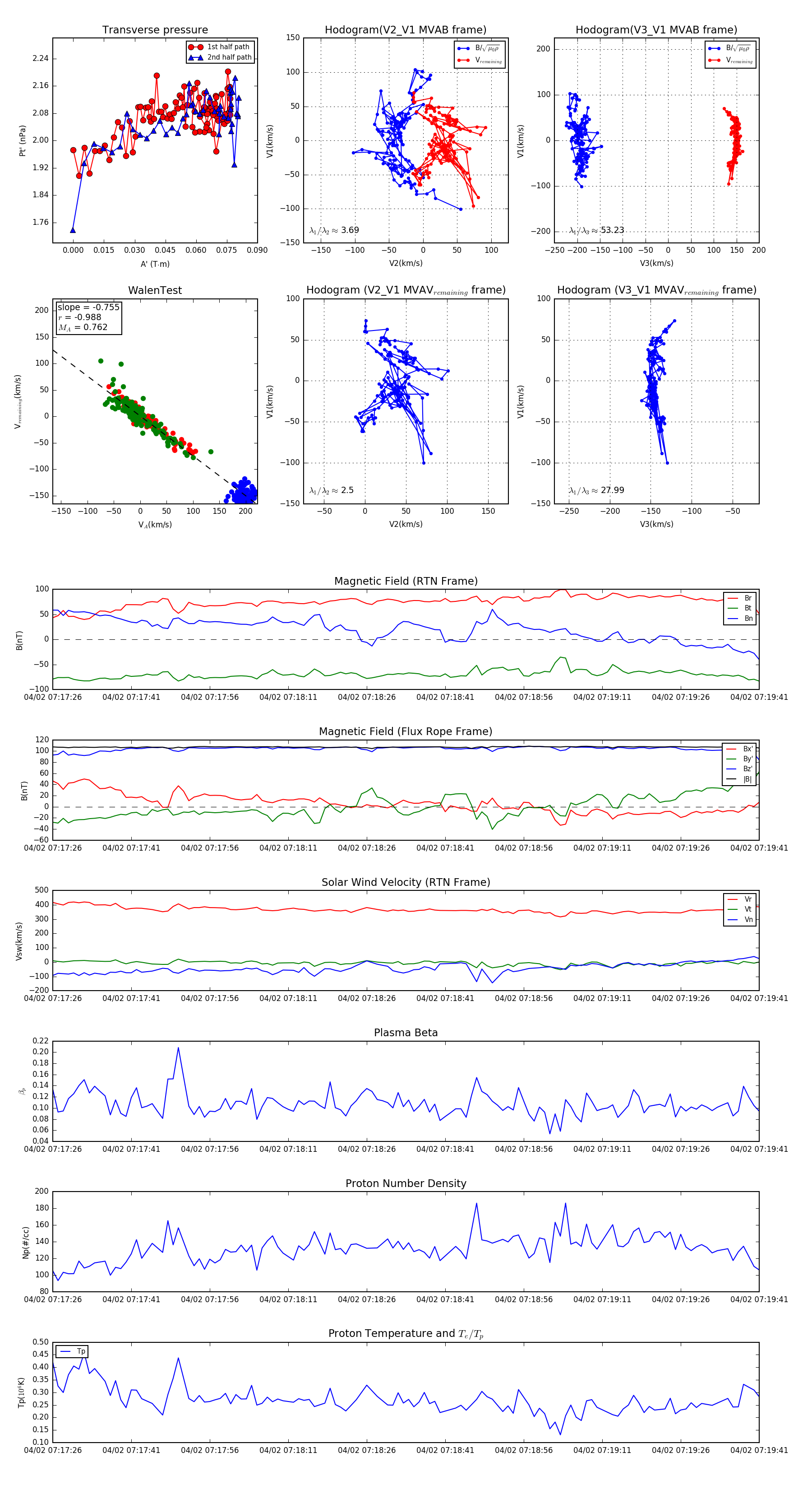
Flux Rope in 2024

Flux Rope Event 2024-04-02 07:17:26 ~ 2024-04-02 07:19:41 (136 seconds)


plot