HOME   LIST
‹–   –›

Flux Rope in 2024

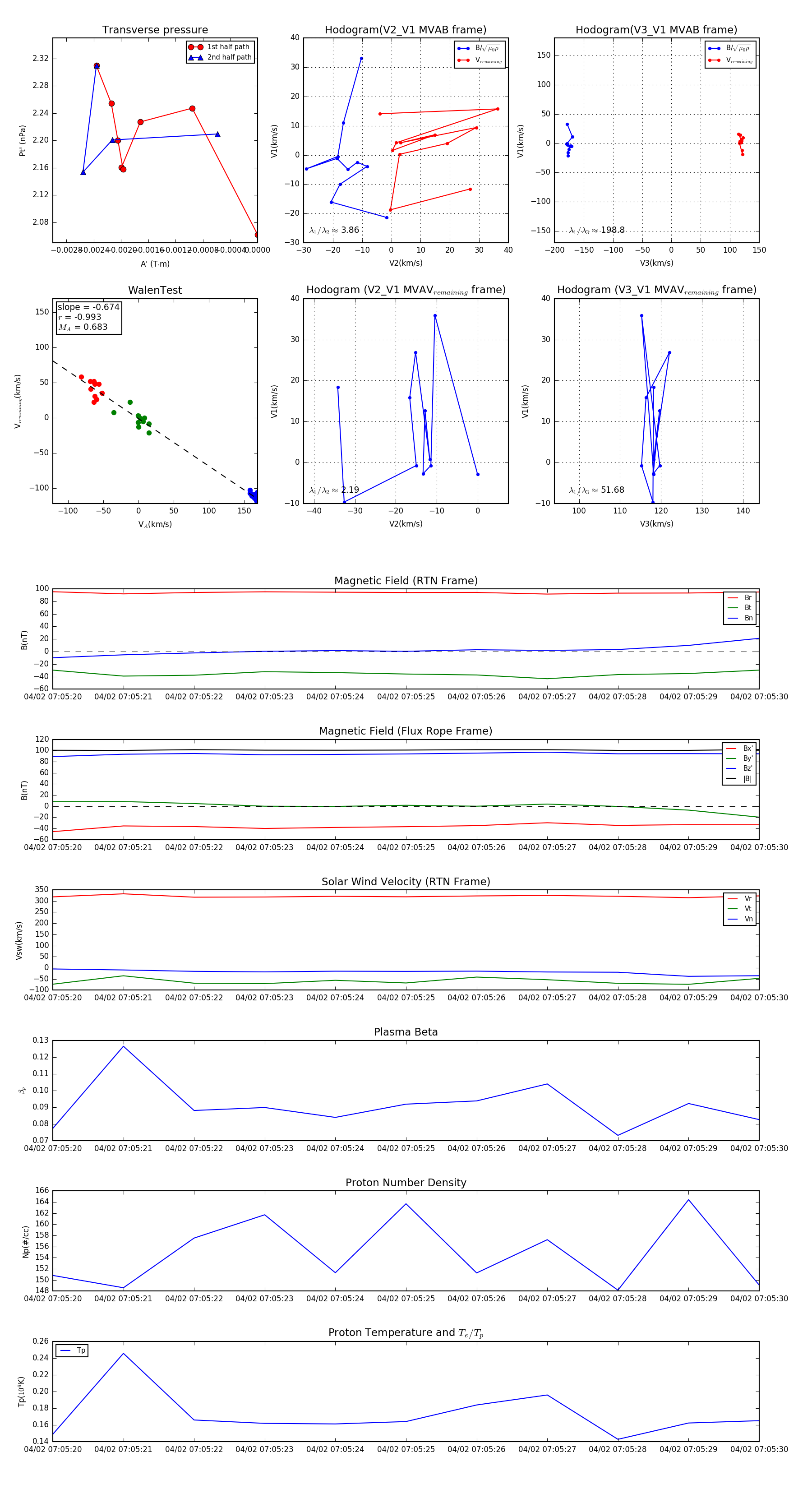
Flux Rope Event 2024-04-02 07:05:20 ~ 2024-04-02 07:05:30 (11 seconds)


plot