HOME   LIST
‹–   –›

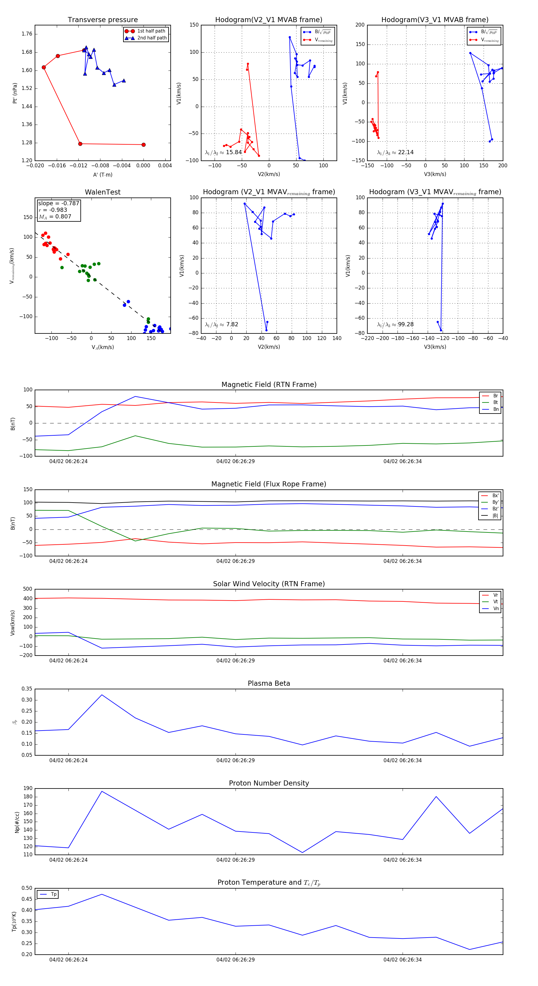
Flux Rope in 2024

Flux Rope Event 2024-04-02 06:26:23 ~ 2024-04-02 06:26:37 (15 seconds)


plot