HOME   LIST
‹–   –›

Flux Rope in 2024

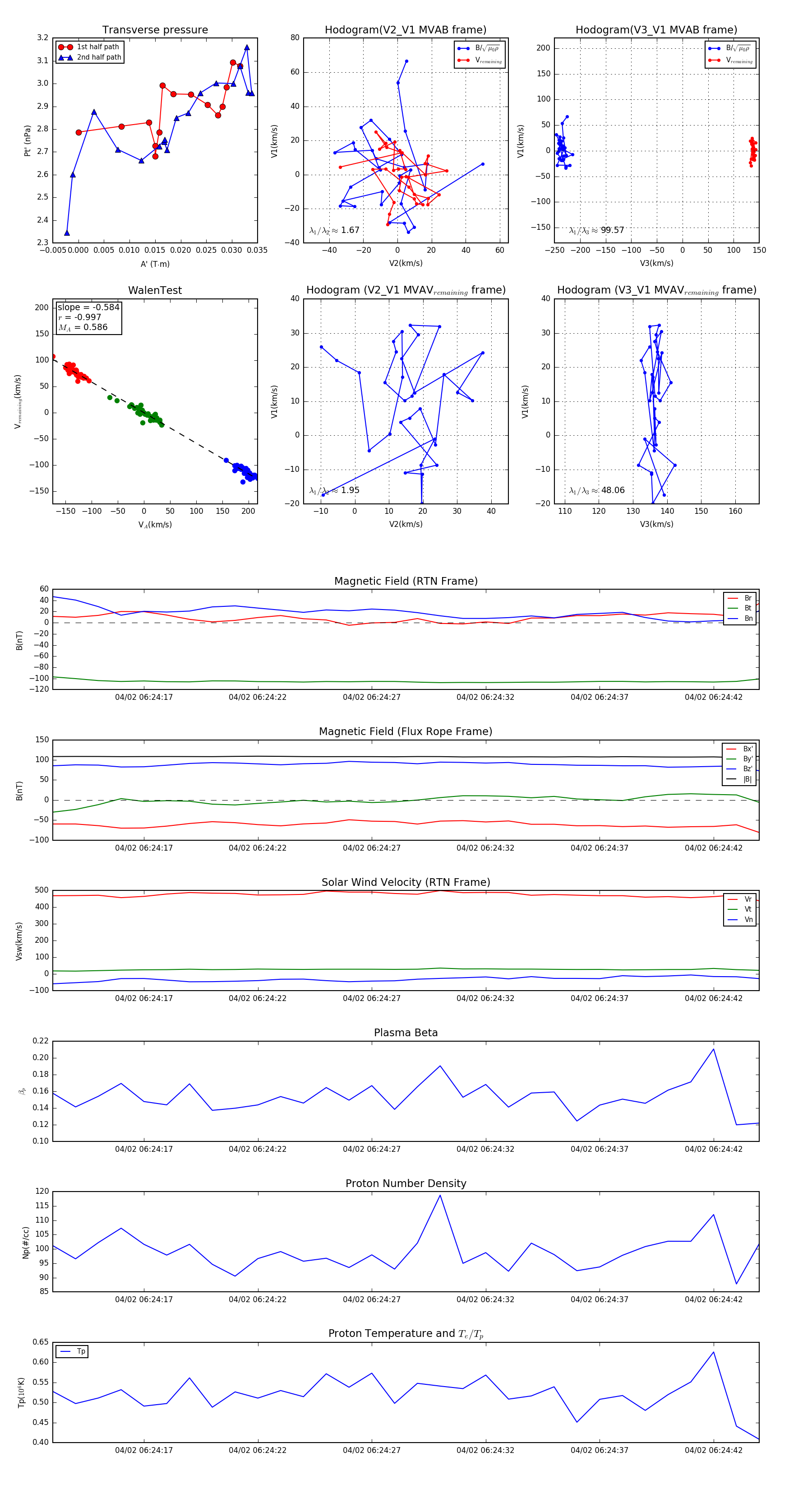
Flux Rope Event 2024-04-02 06:24:13 ~ 2024-04-02 06:24:44 (32 seconds)


plot