HOME   LIST
‹–   –›

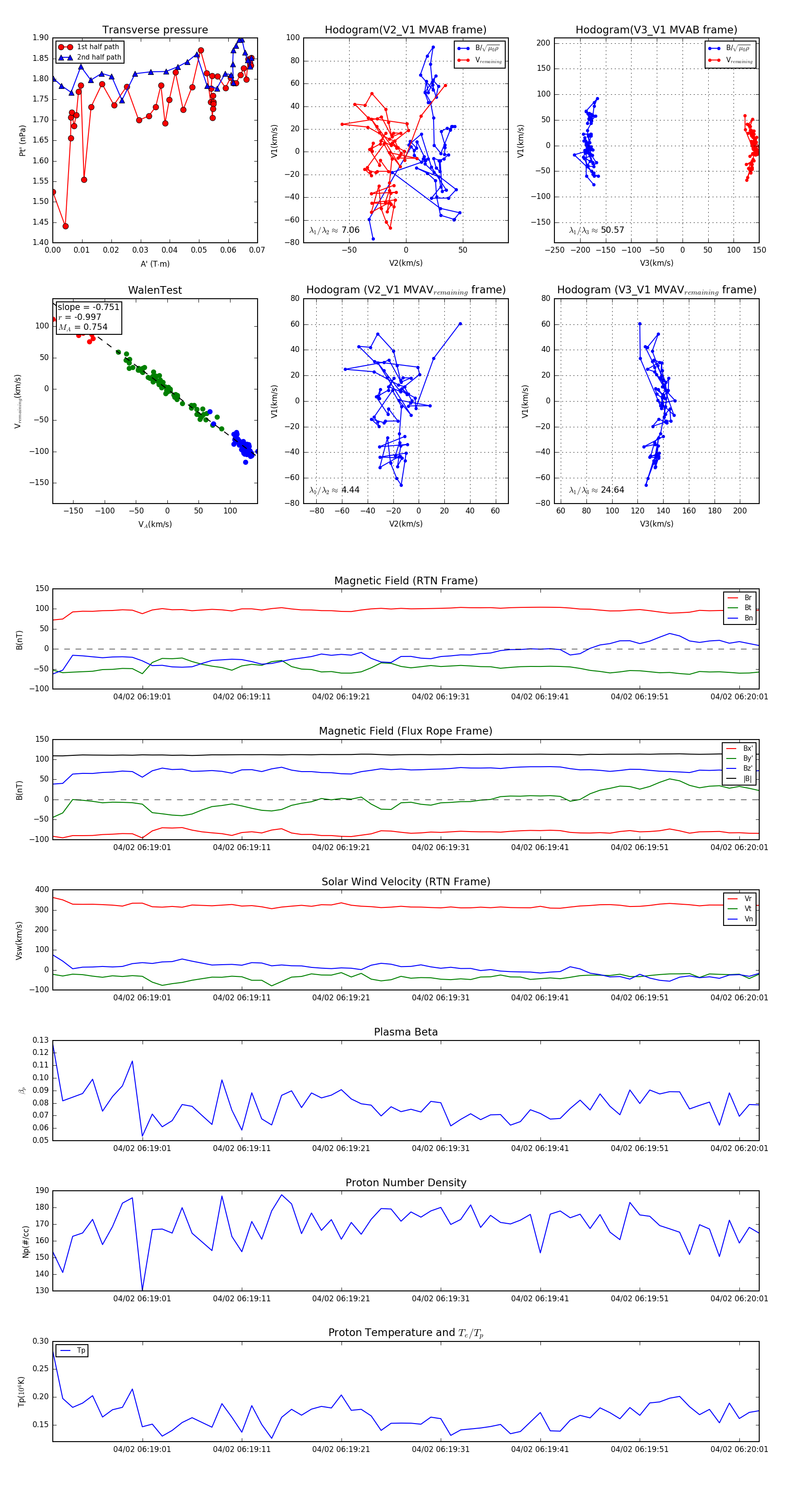
Flux Rope in 2024

Flux Rope Event 2024-04-02 06:18:52 ~ 2024-04-02 06:20:03 (72 seconds)


plot