HOME   LIST
‹–   –›

Flux Rope in 2024

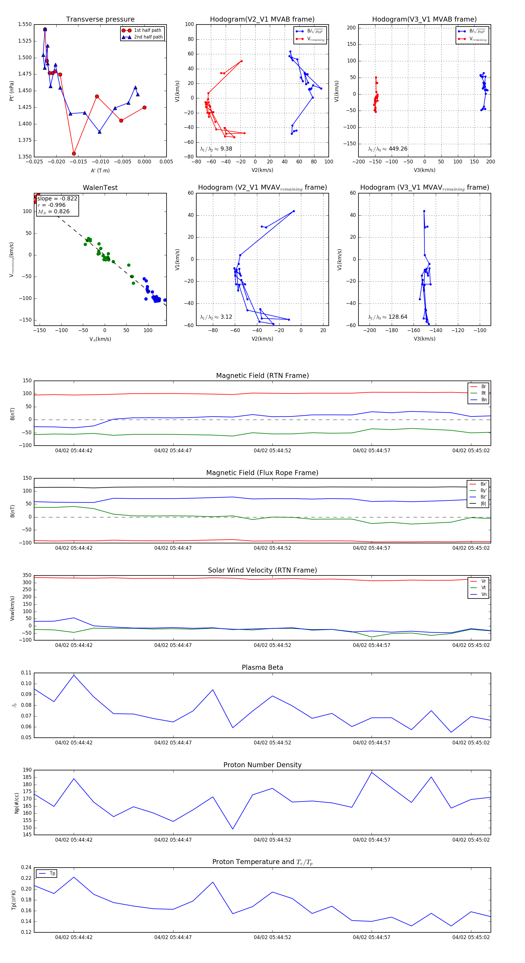
Flux Rope Event 2024-04-02 05:44:40 ~ 2024-04-02 05:45:03 (24 seconds)


plot