HOME   LIST
‹–   –›

Flux Rope in 2024

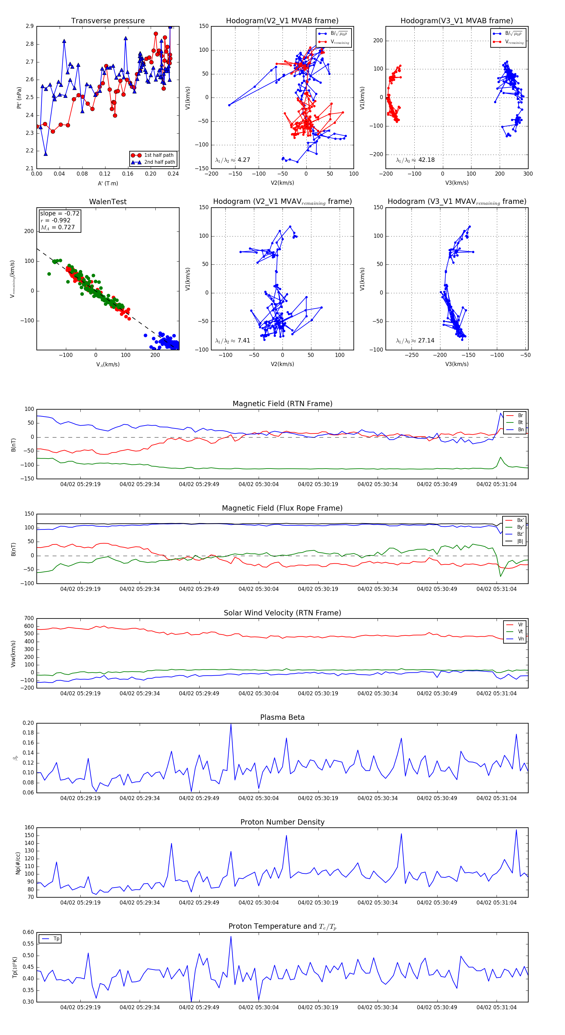
Flux Rope Event 2024-04-02 05:29:08 ~ 2024-04-02 05:31:12 (125 seconds)


plot