HOME   LIST
‹–   –›

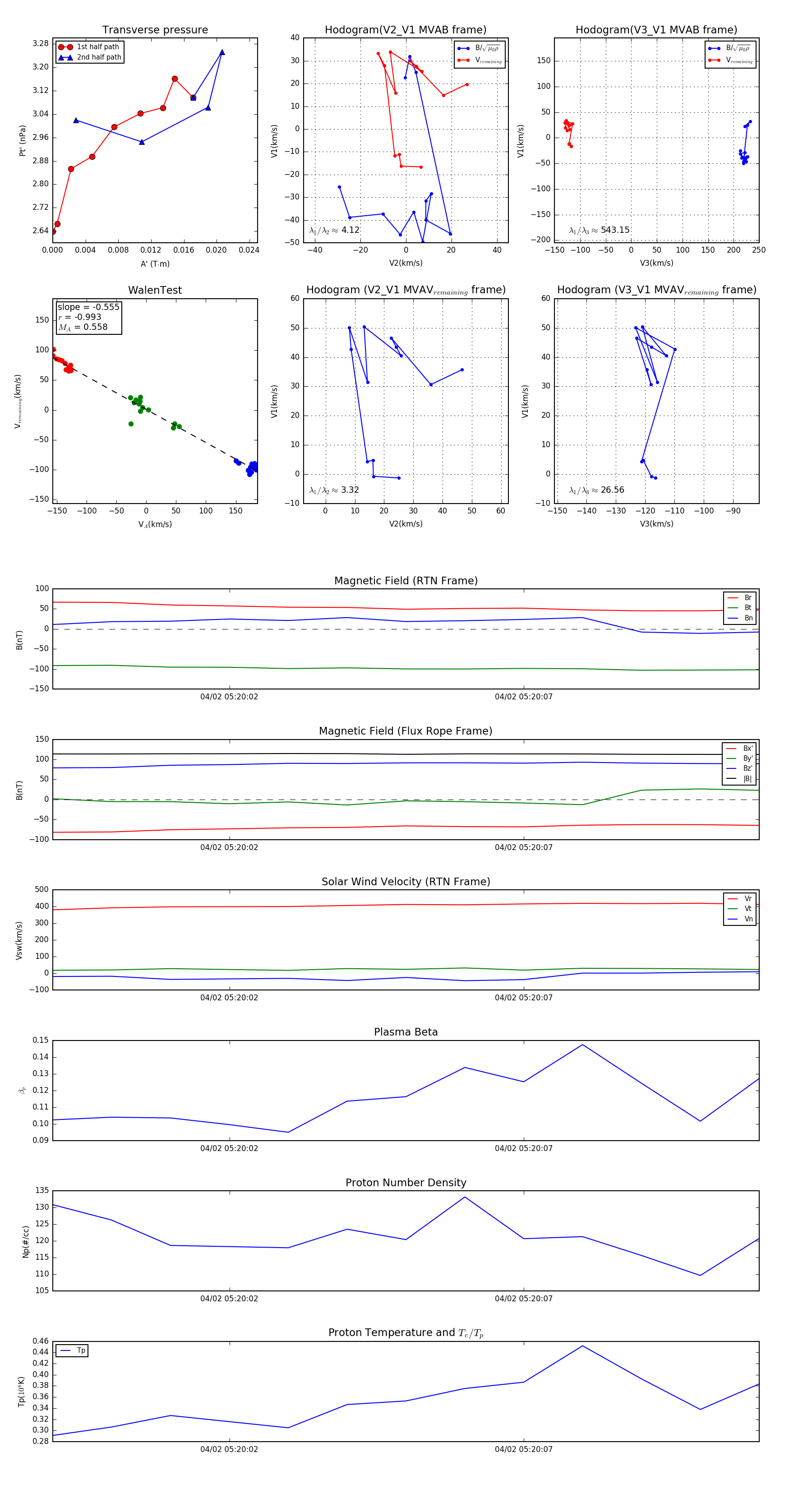
Flux Rope in 2024

Flux Rope Event 2024-04-02 05:19:59 ~ 2024-04-02 05:20:11 (13 seconds)


plot