HOME   LIST
‹–   –›

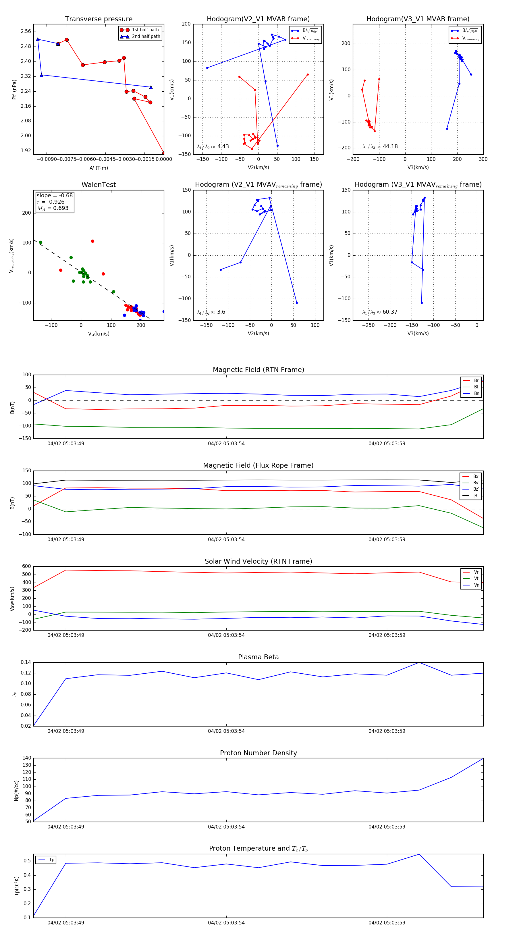
Flux Rope in 2024

Flux Rope Event 2024-04-02 05:03:48 ~ 2024-04-02 05:04:02 (15 seconds)


plot