HOME   LIST
‹–   –›

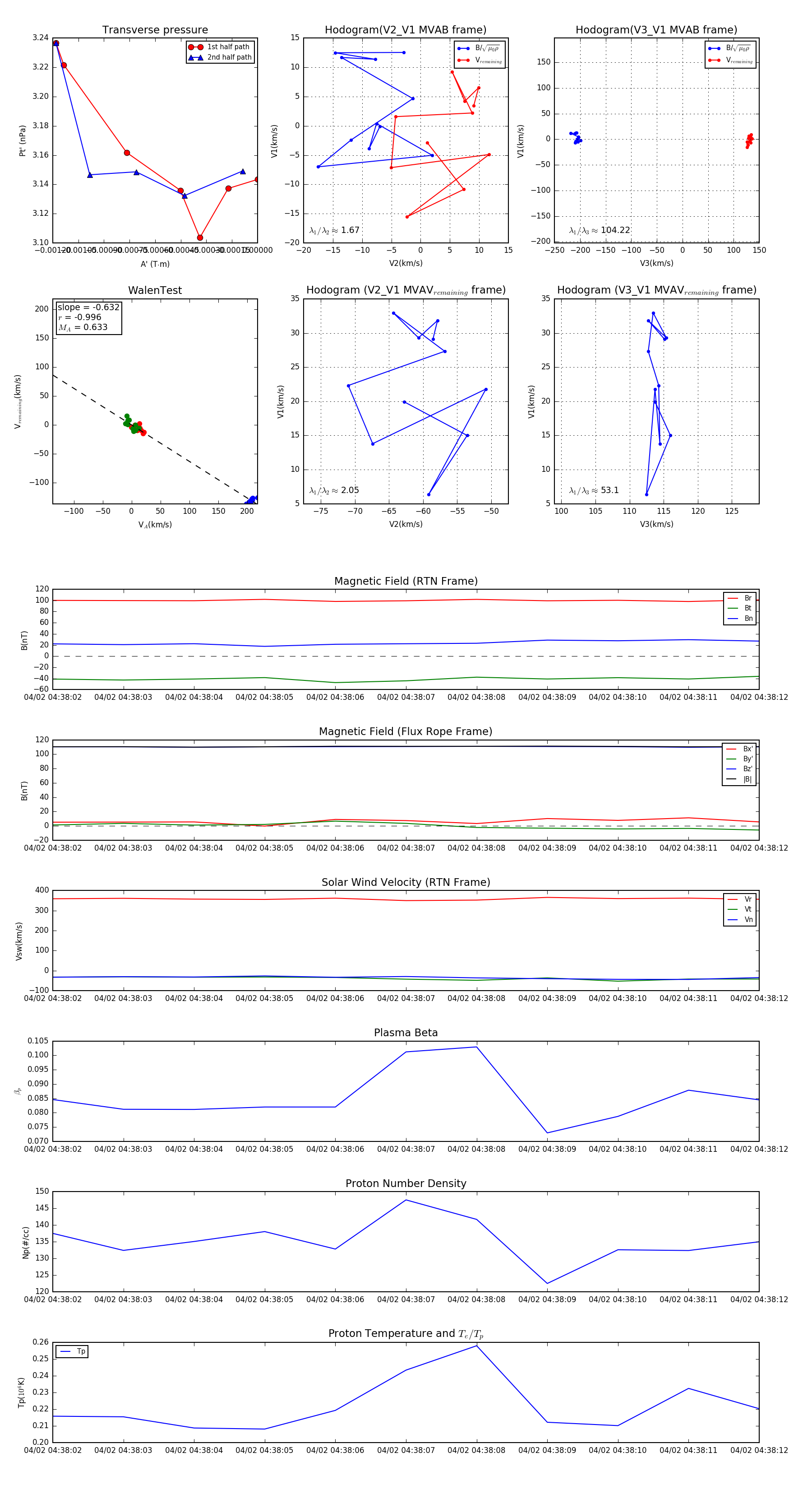
Flux Rope in 2024

Flux Rope Event 2024-04-02 04:38:02 ~ 2024-04-02 04:38:12 (11 seconds)


plot