HOME   LIST
‹–   –›

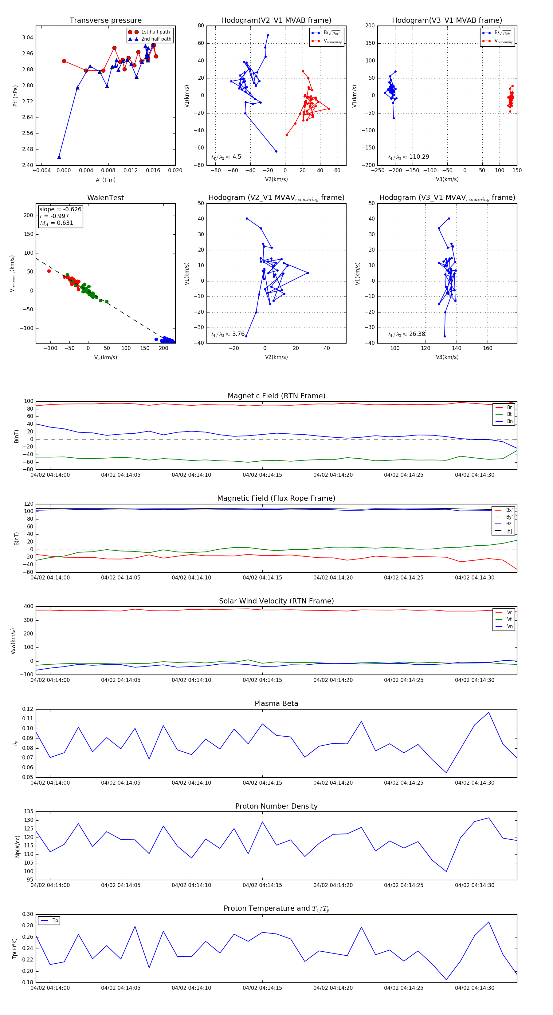
Flux Rope in 2024

Flux Rope Event 2024-04-02 04:13:59 ~ 2024-04-02 04:14:33 (35 seconds)


plot