HOME   LIST
‹–   –›

Flux Rope in 2024

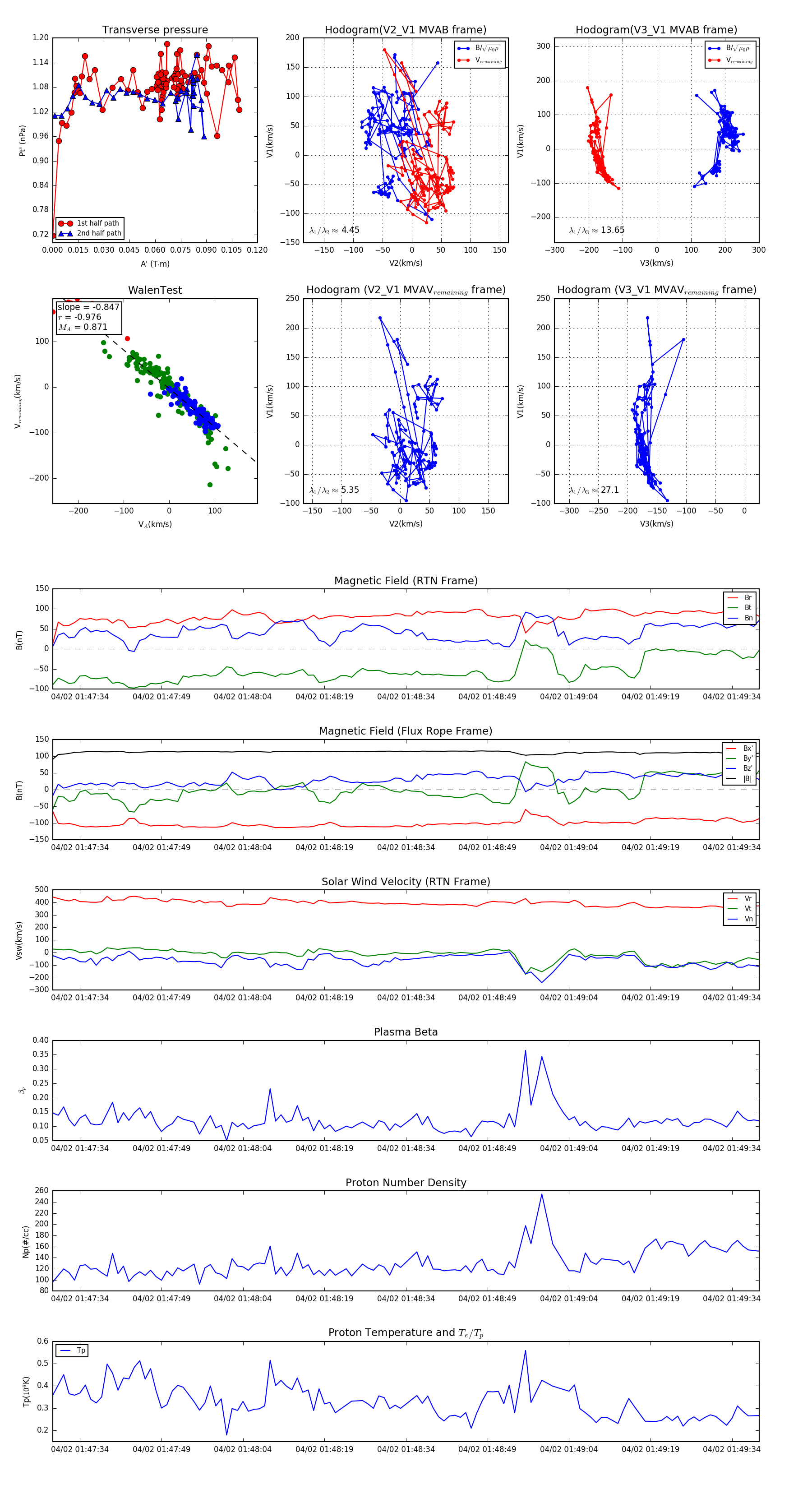
Flux Rope Event 2024-04-02 01:47:29 ~ 2024-04-02 01:49:39 (131 seconds)


plot