HOME   LIST
‹–   –›

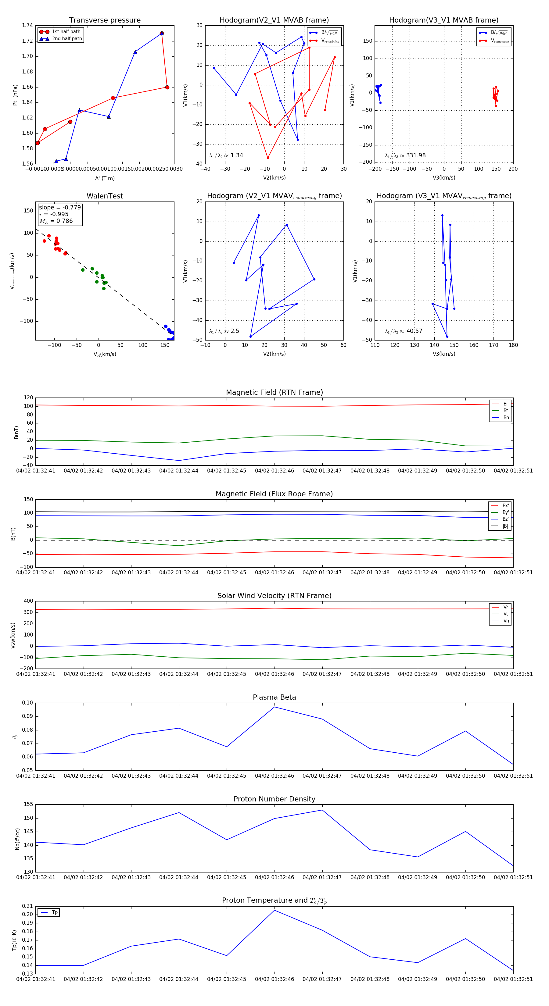
Flux Rope in 2024

Flux Rope Event 2024-04-02 01:32:41 ~ 2024-04-02 01:32:51 (11 seconds)


plot