HOME   LIST
‹–   –›

Flux Rope in 2024

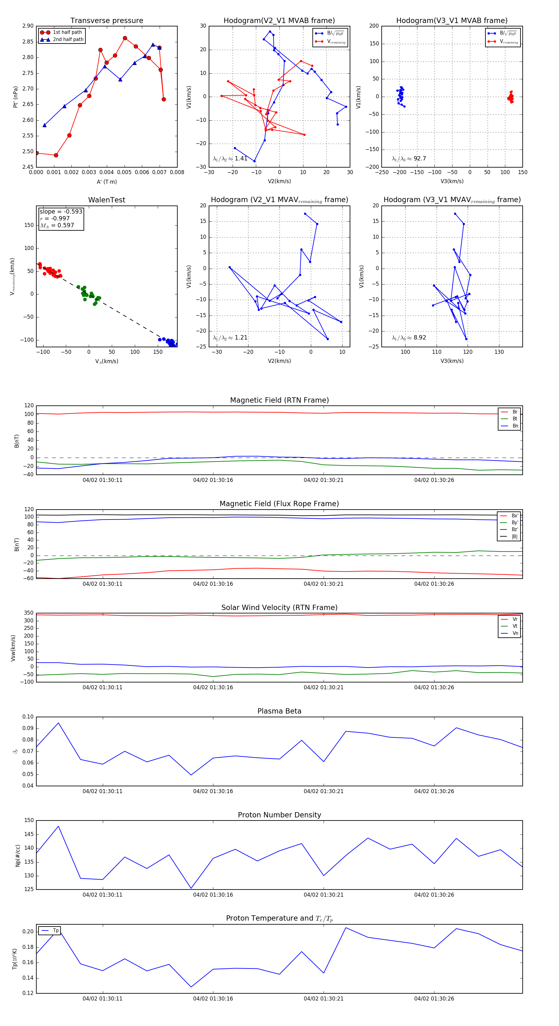
Flux Rope Event 2024-04-02 01:30:08 ~ 2024-04-02 01:30:30 (23 seconds)


plot