HOME   LIST
‹–   –›

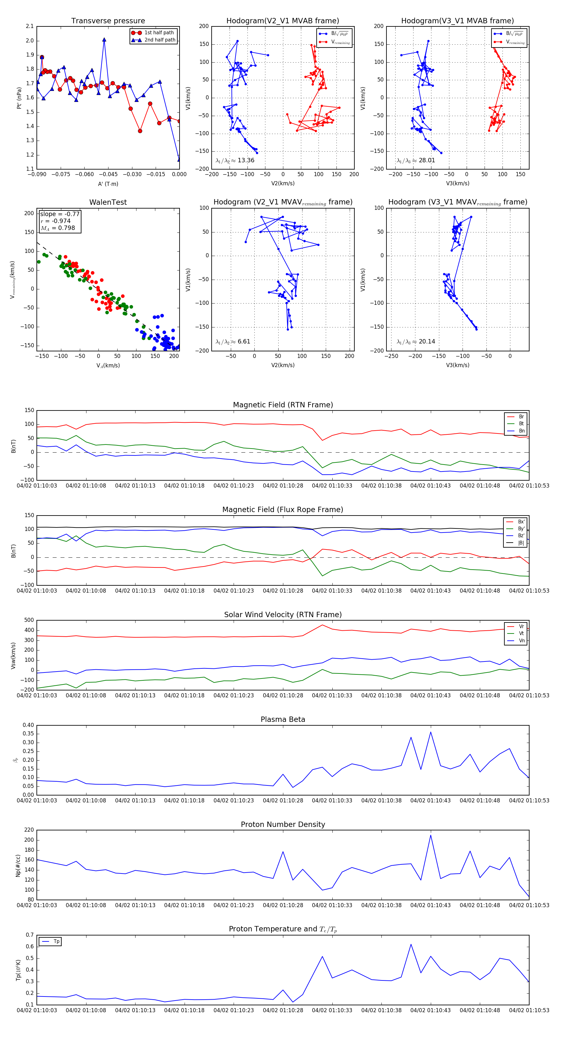
Flux Rope in 2024

Flux Rope Event 2024-04-02 01:10:03 ~ 2024-04-02 01:10:53 (51 seconds)


plot