HOME   LIST
‹–   –›

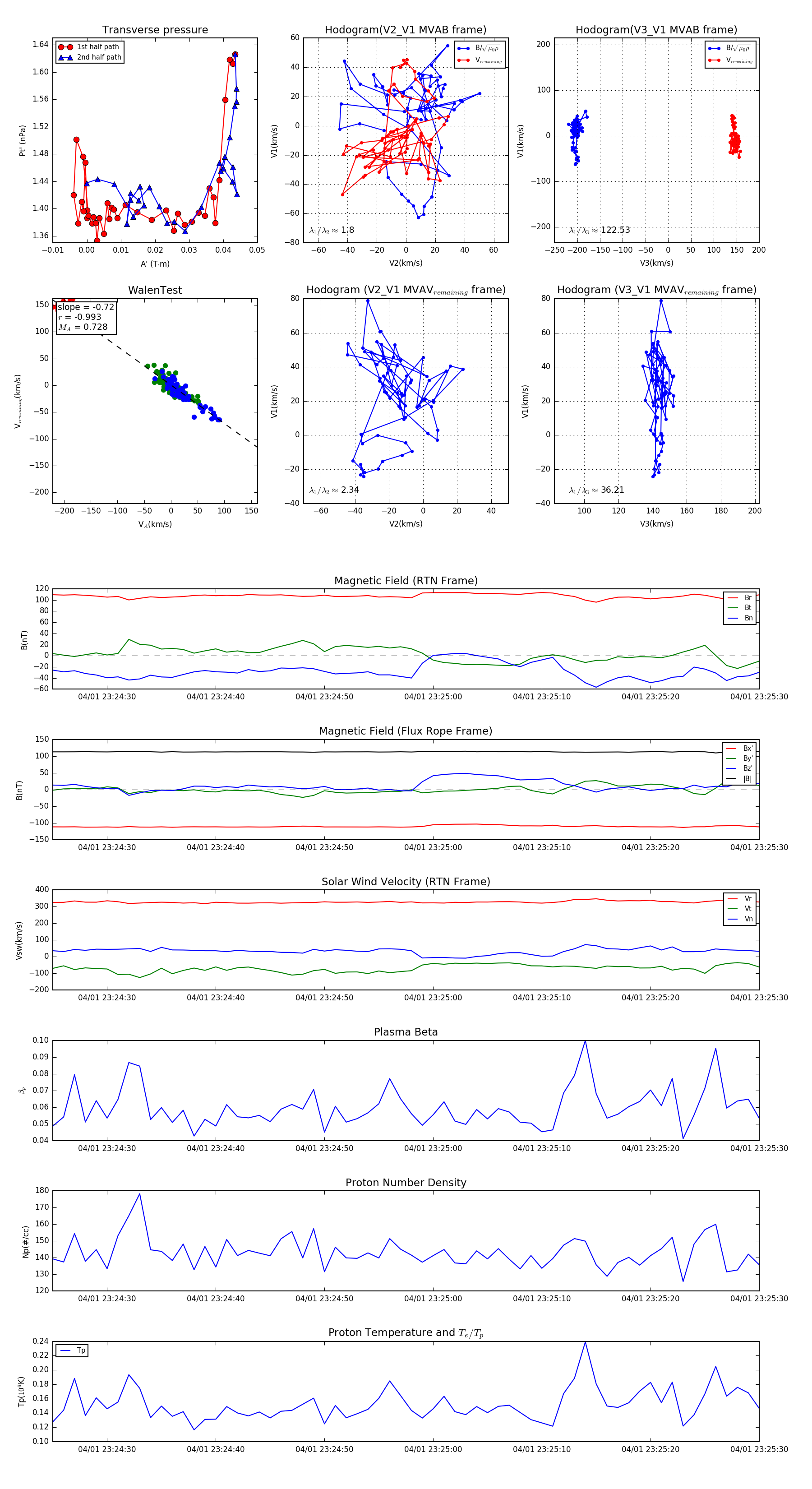
Flux Rope in 2024

Flux Rope Event 2024-04-01 23:24:25 ~ 2024-04-01 23:25:30 (66 seconds)


plot