HOME   LIST
‹–   –›

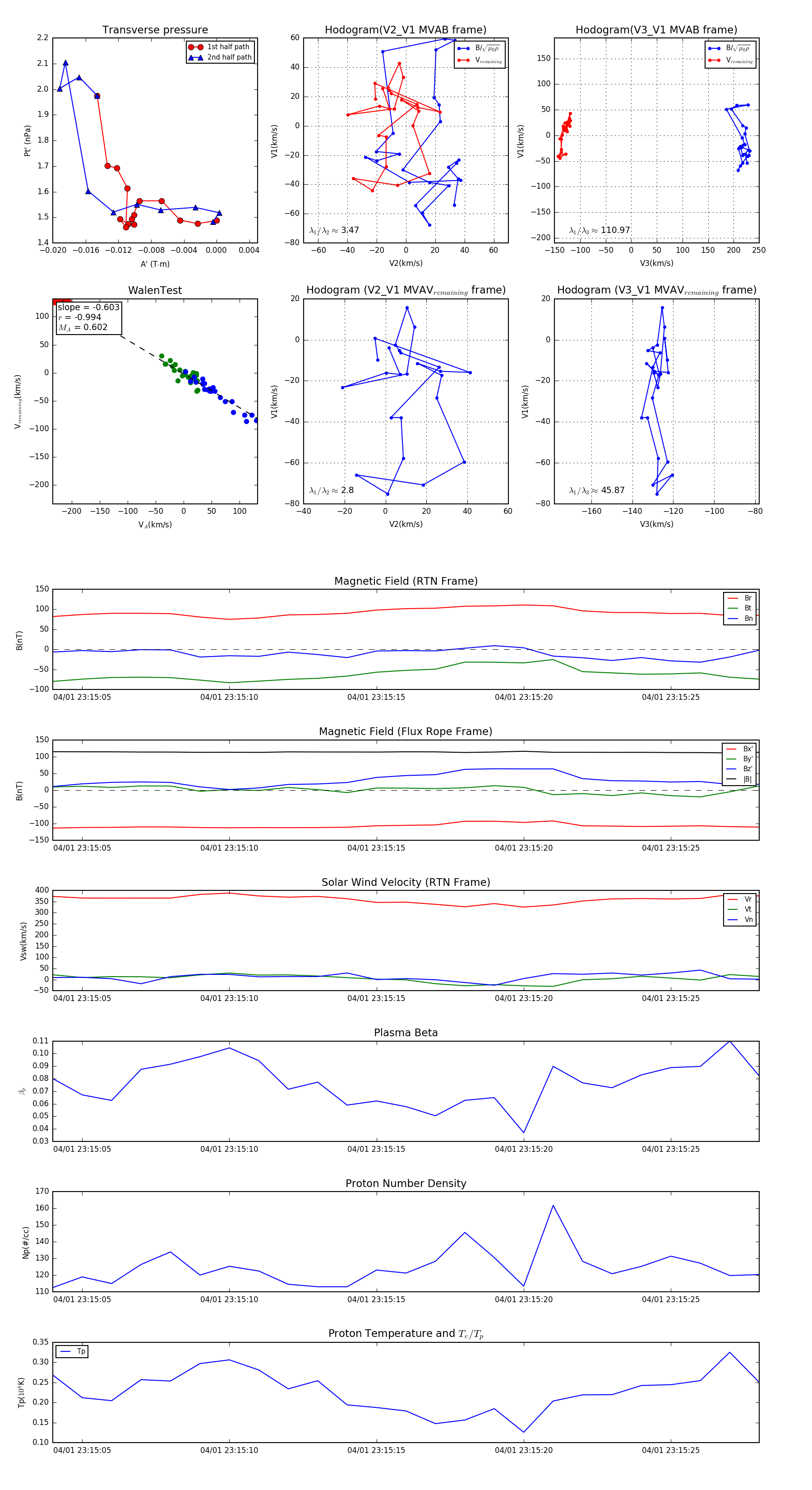
Flux Rope in 2024

Flux Rope Event 2024-04-01 23:15:04 ~ 2024-04-01 23:15:28 (25 seconds)


plot