HOME   LIST
‹–   –›

Flux Rope in 2024

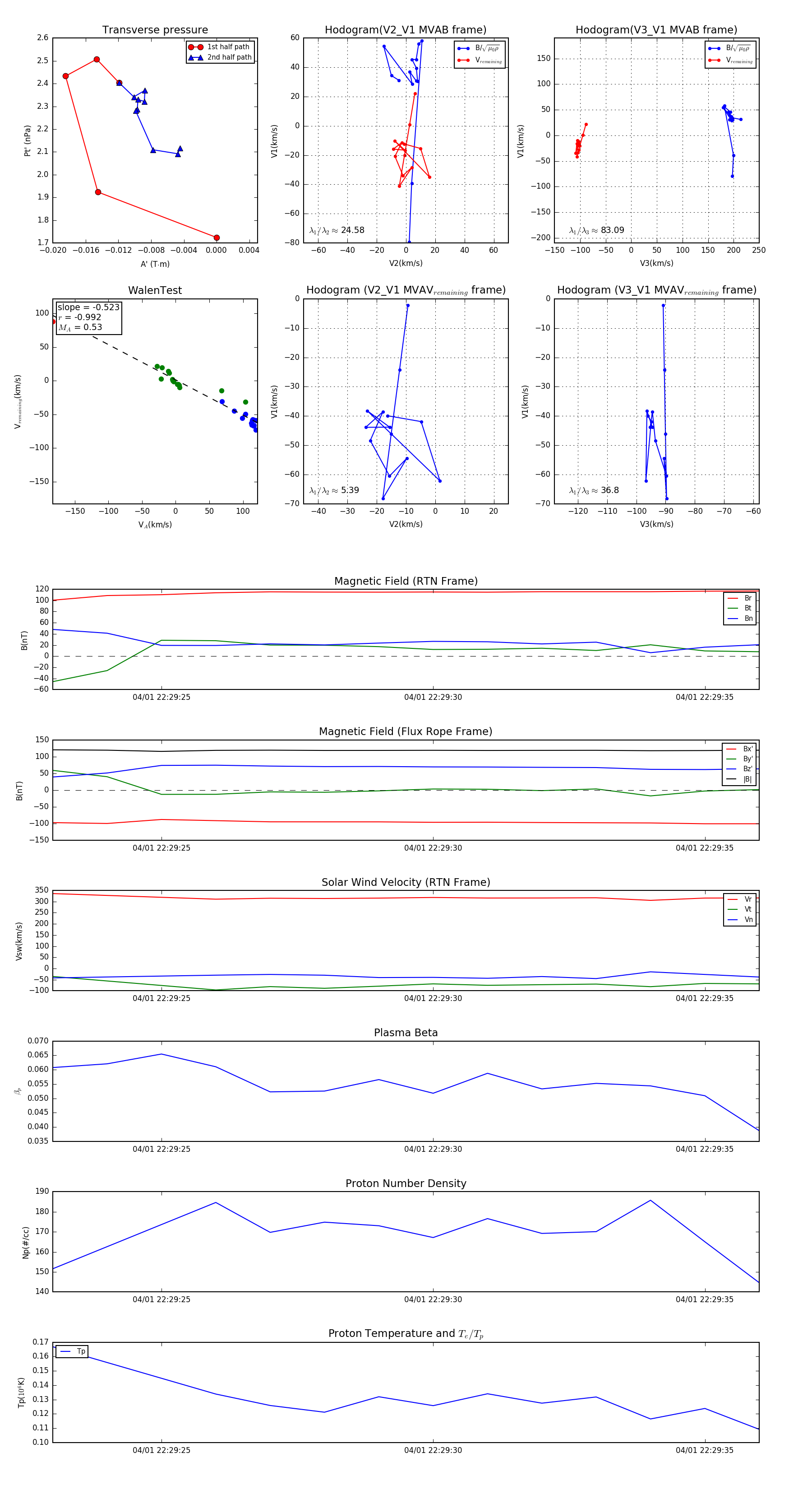
Flux Rope Event 2024-04-01 22:29:23 ~ 2024-04-01 22:29:36 (14 seconds)


plot