HOME   LIST
‹–   –›

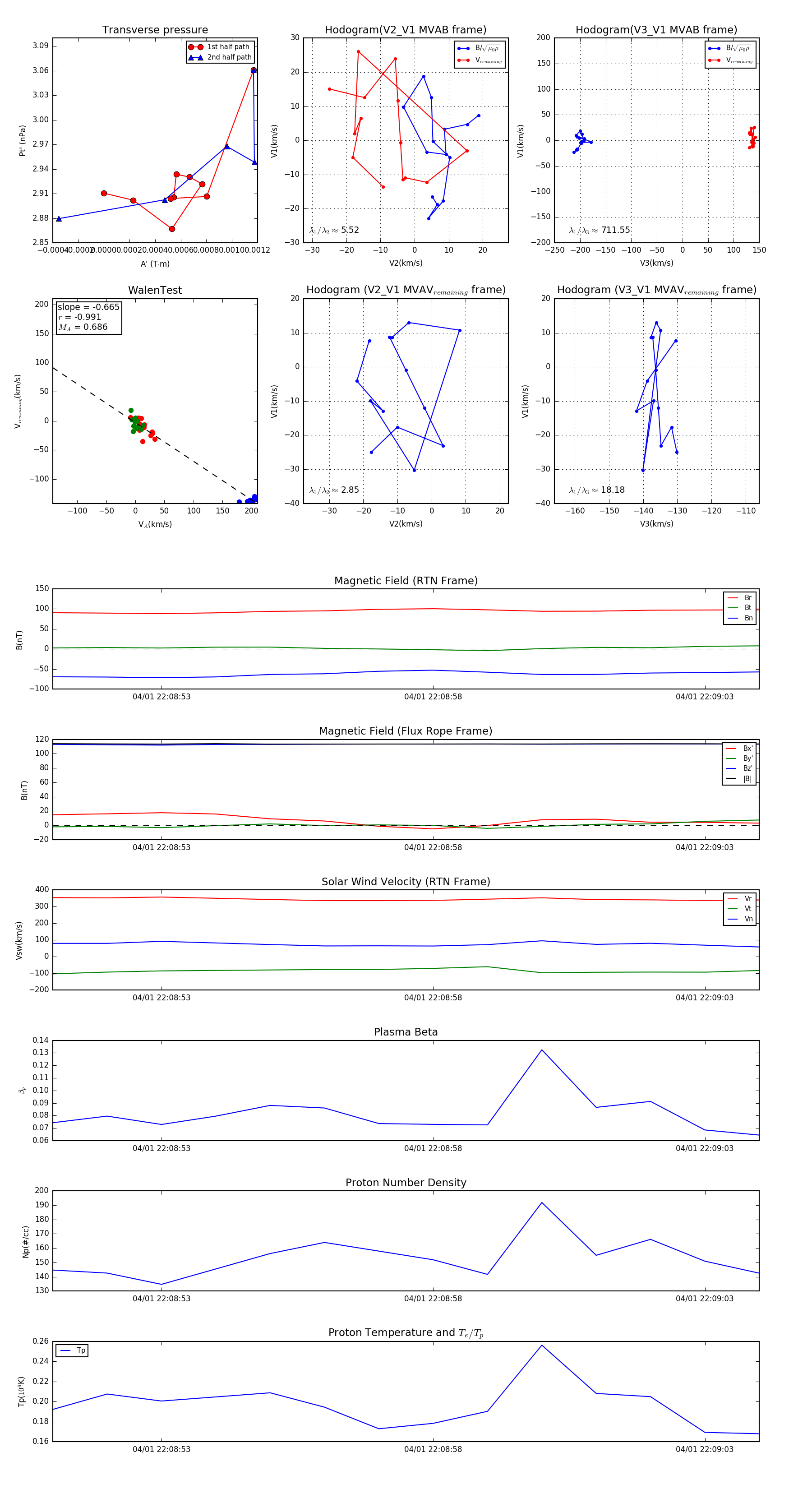
Flux Rope in 2024

Flux Rope Event 2024-04-01 22:08:51 ~ 2024-04-01 22:09:04 (14 seconds)


plot