HOME   LIST
‹–   –›

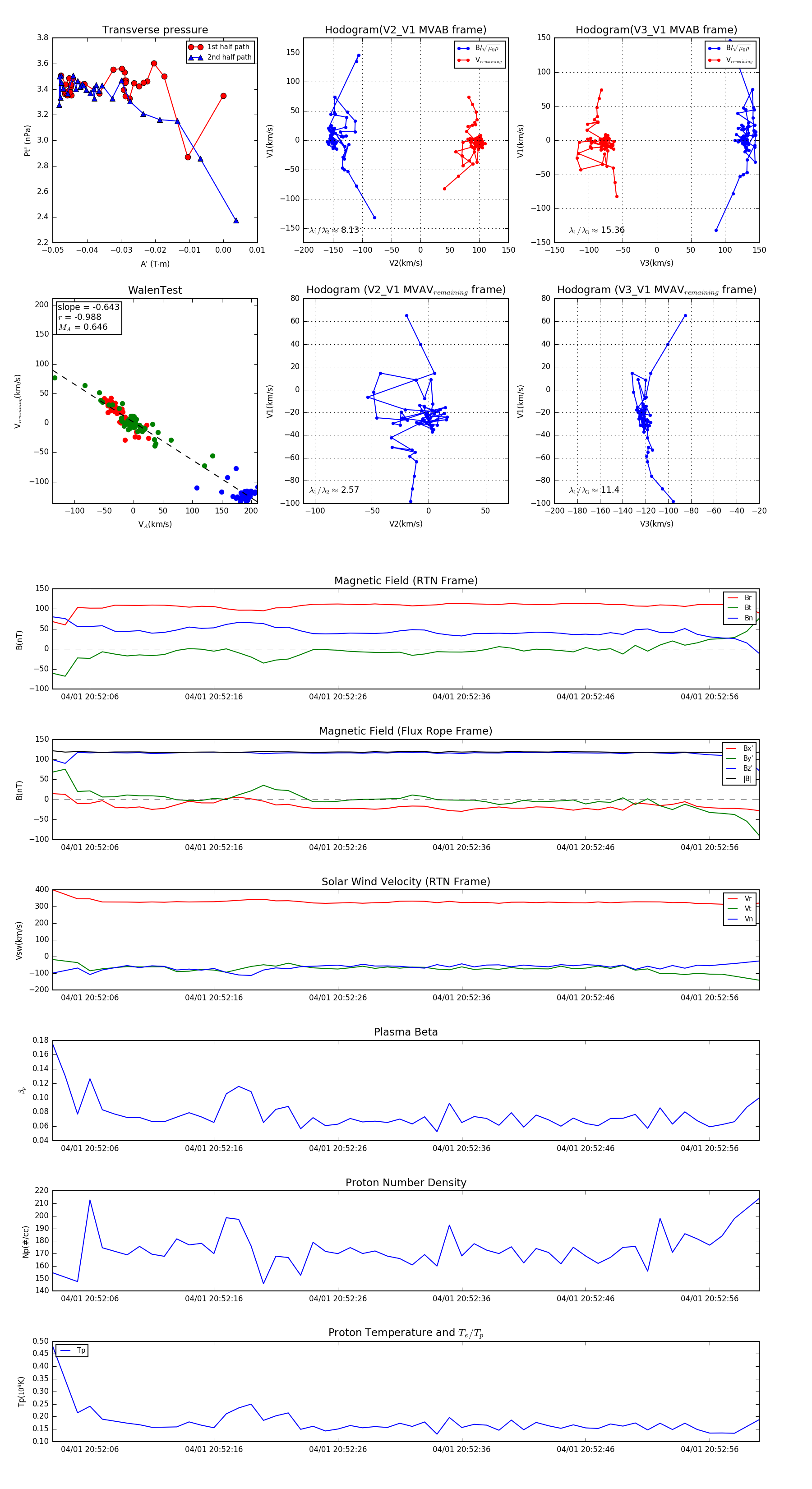
Flux Rope in 2024

Flux Rope Event 2024-04-01 20:52:03 ~ 2024-04-01 20:53:00 (58 seconds)


plot