HOME   LIST
‹–   –›

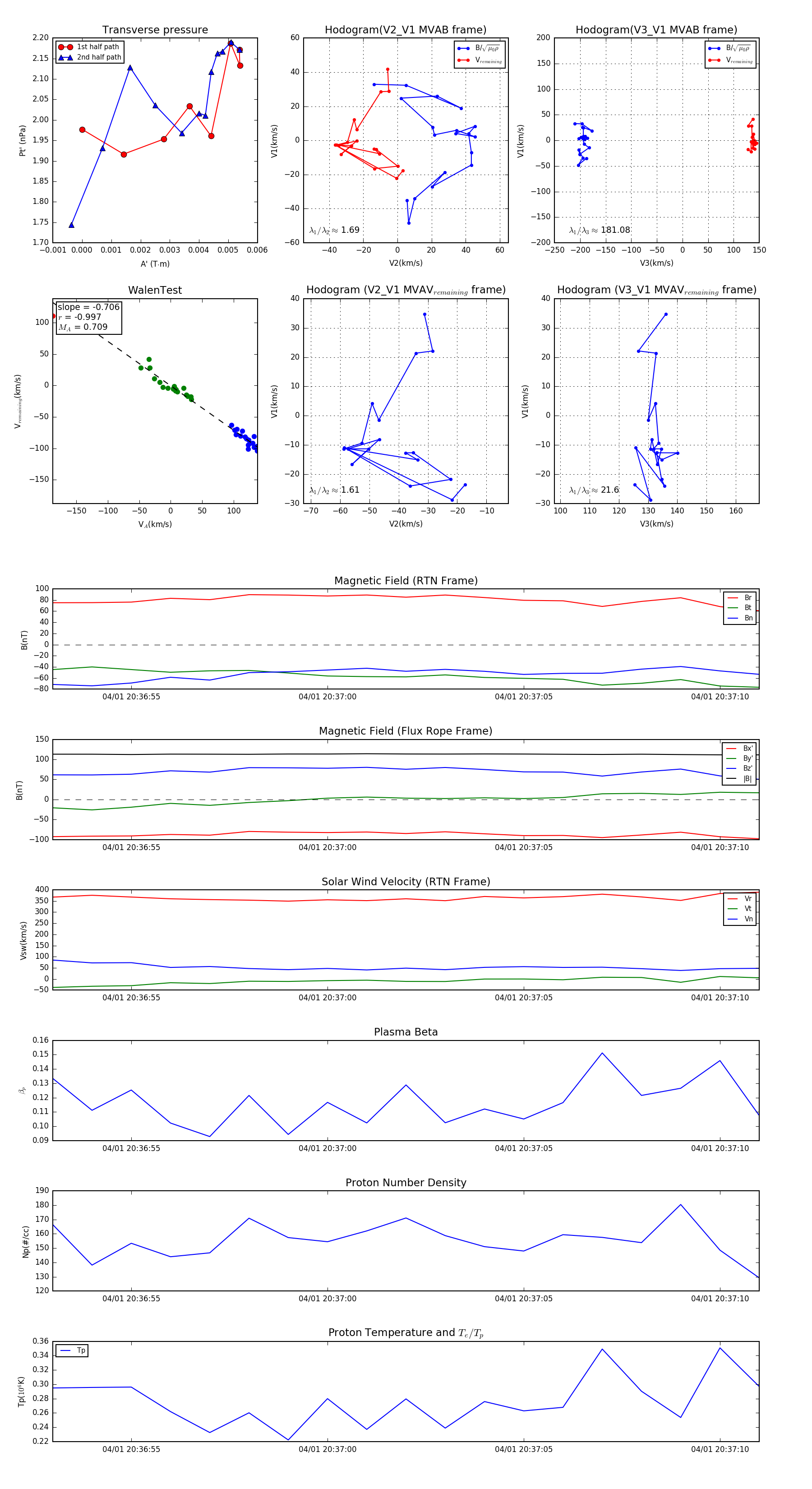
Flux Rope in 2024

Flux Rope Event 2024-04-01 20:36:53 ~ 2024-04-01 20:37:11 (19 seconds)


plot