HOME   LIST
‹–   –›

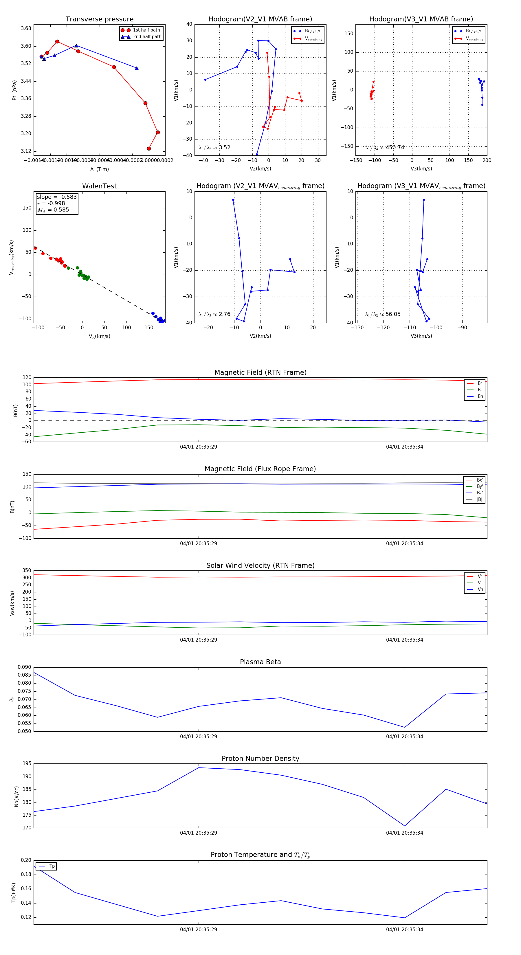
Flux Rope in 2024

Flux Rope Event 2024-04-01 20:35:25 ~ 2024-04-01 20:35:36 (12 seconds)


plot