HOME   LIST
‹–   –›

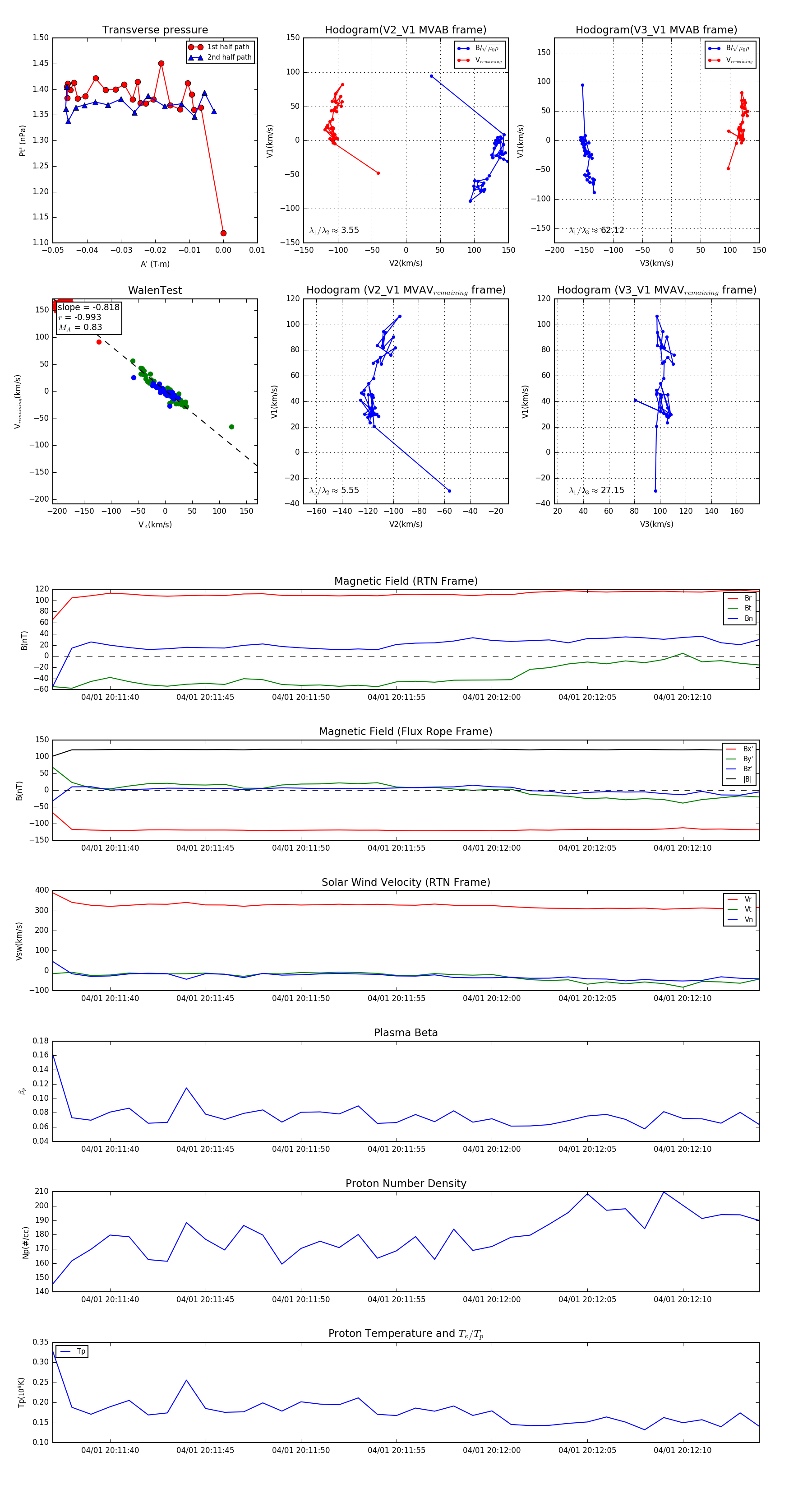
Flux Rope in 2024

Flux Rope Event 2024-04-01 20:11:37 ~ 2024-04-01 20:12:14 (38 seconds)


plot