HOME   LIST
‹–   –›

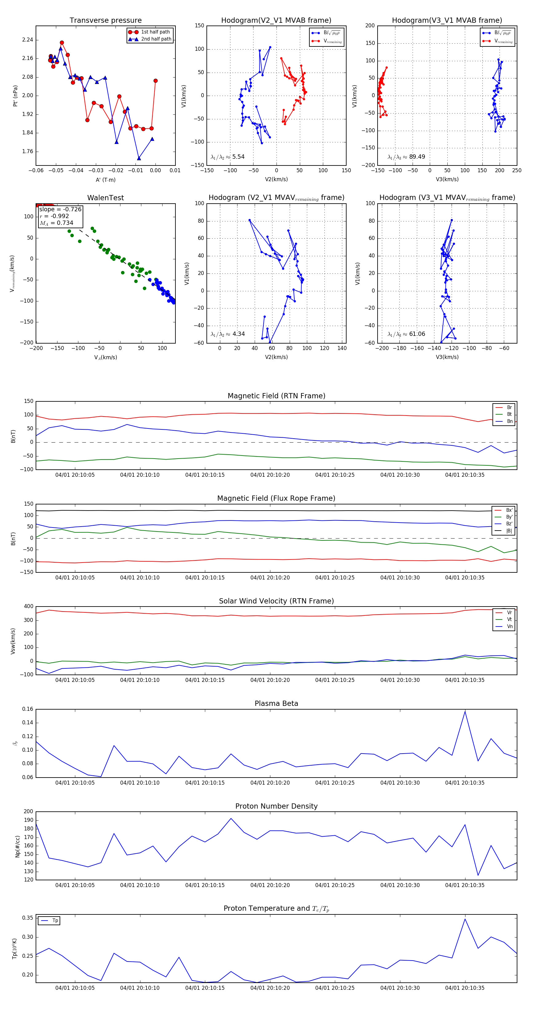
Flux Rope in 2024

Flux Rope Event 2024-04-01 20:10:02 ~ 2024-04-01 20:10:39 (38 seconds)


plot