HOME   LIST
‹–   –›

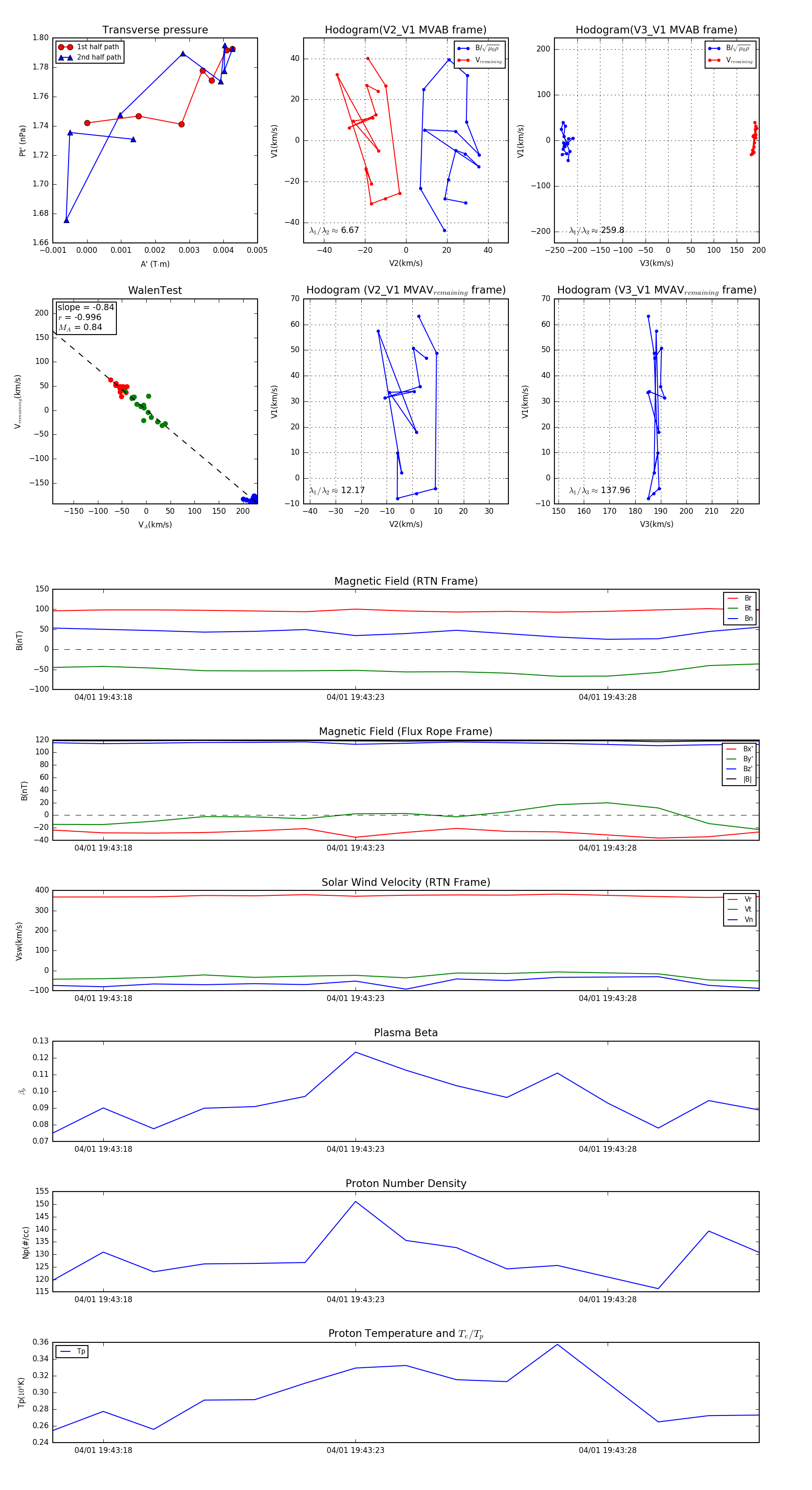
Flux Rope in 2024

Flux Rope Event 2024-04-01 19:43:17 ~ 2024-04-01 19:43:31 (15 seconds)


plot