HOME   LIST
‹–   –›

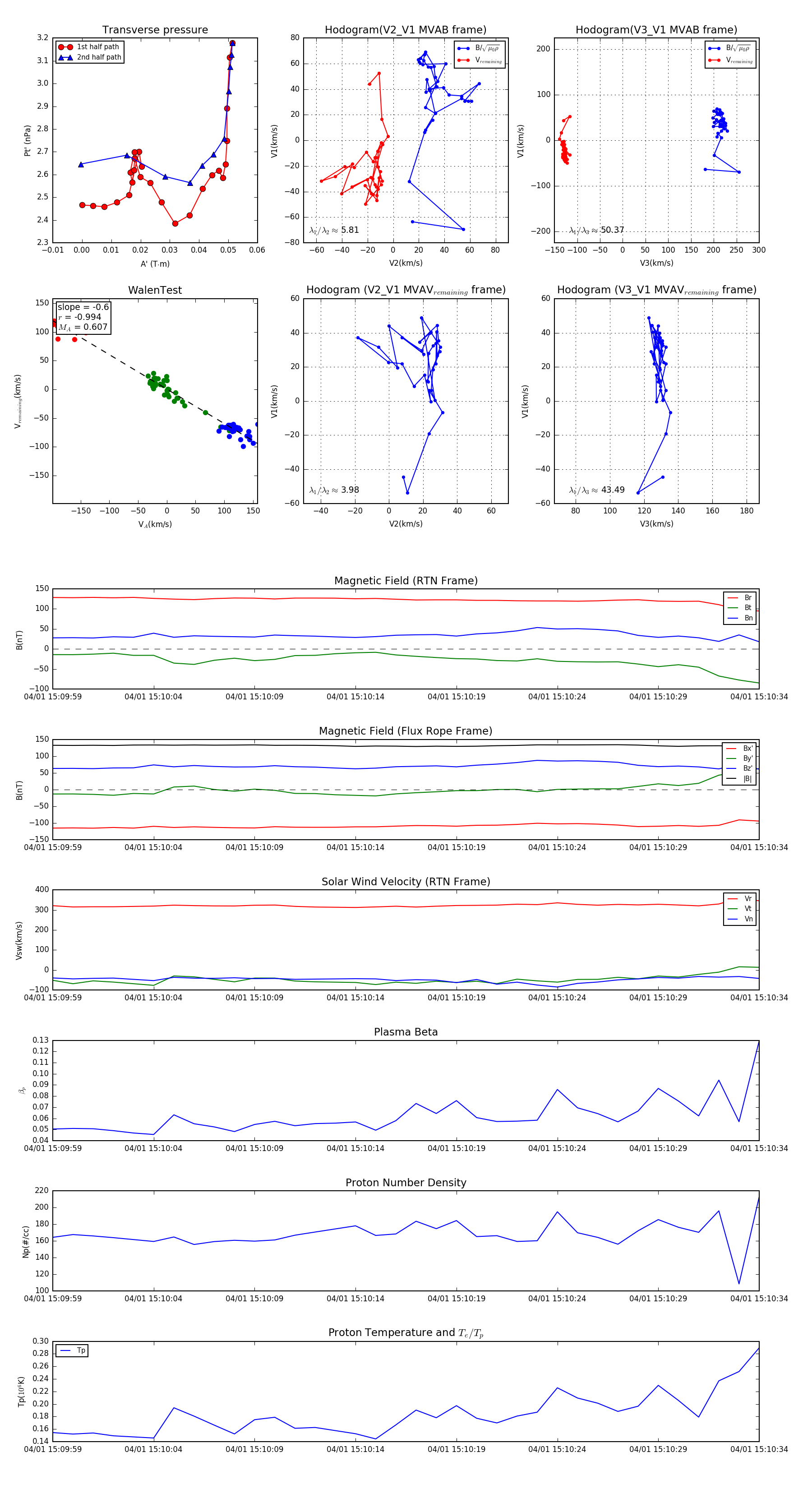
Flux Rope in 2024

Flux Rope Event 2024-04-01 15:09:59 ~ 2024-04-01 15:10:34 (36 seconds)


plot