HOME   LIST
‹–   –›

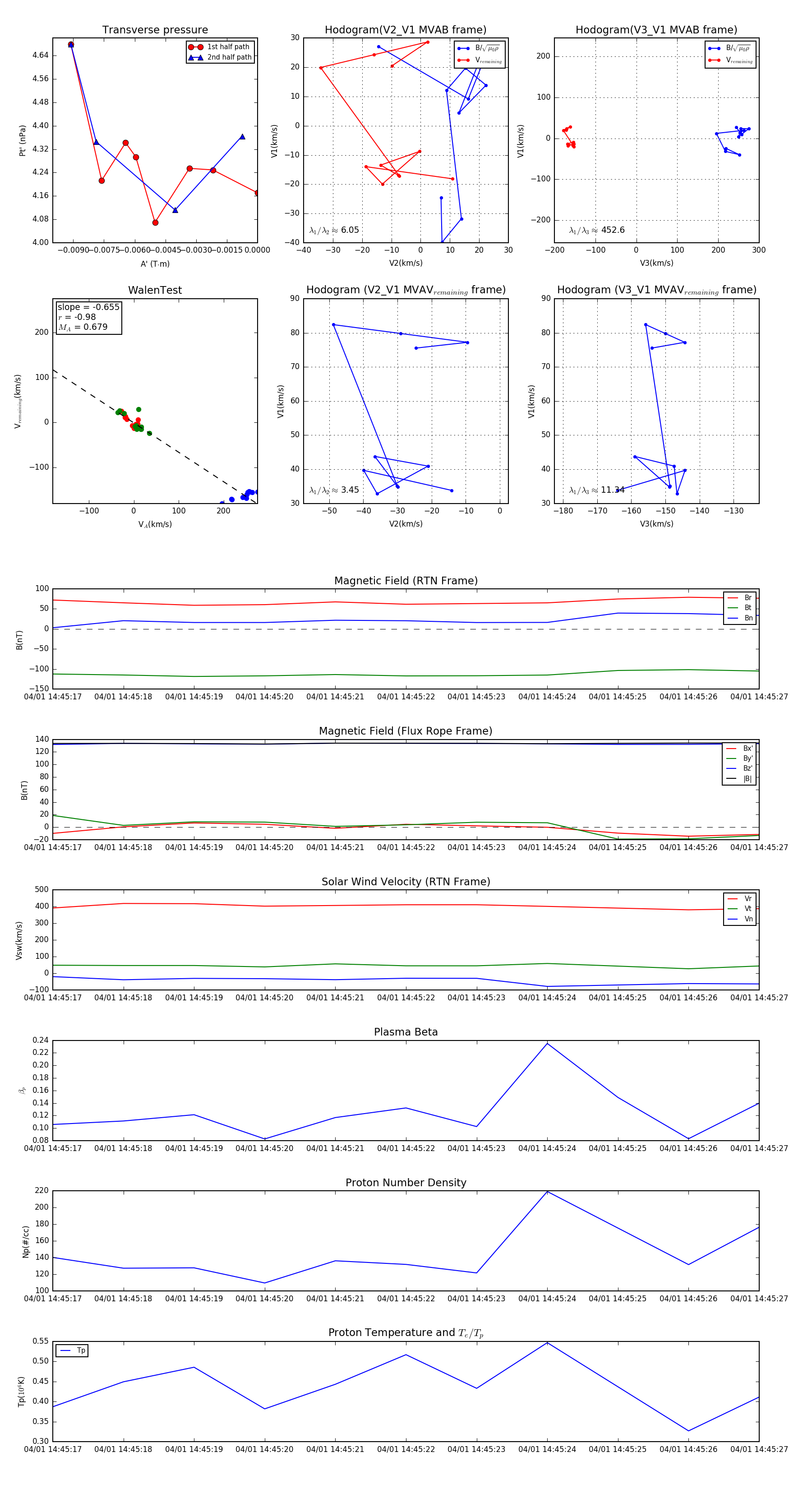
Flux Rope in 2024

Flux Rope Event 2024-04-01 14:45:17 ~ 2024-04-01 14:45:27 (11 seconds)


plot