HOME   LIST
‹–   –›

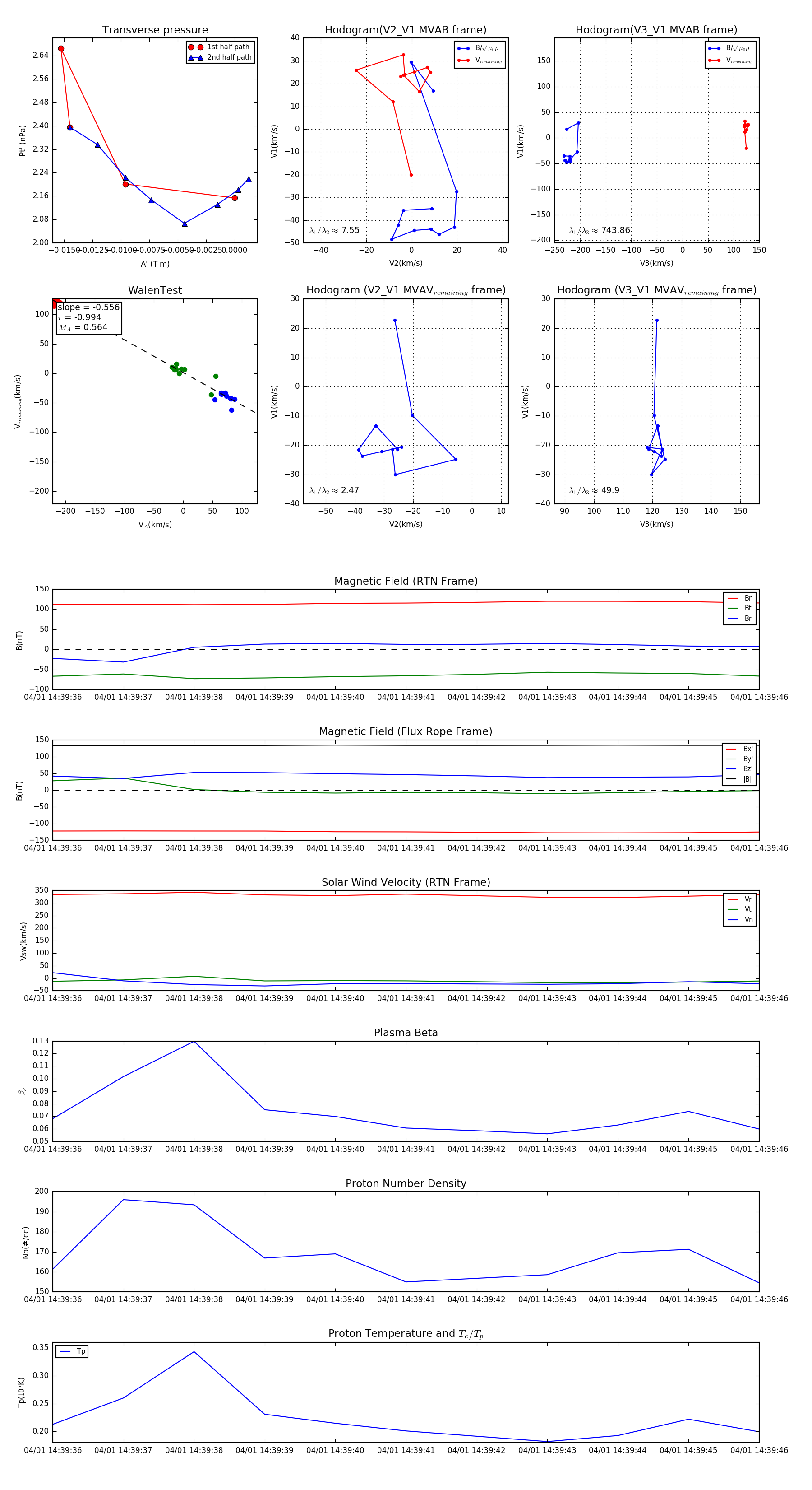
Flux Rope in 2024

Flux Rope Event 2024-04-01 14:39:36 ~ 2024-04-01 14:39:46 (11 seconds)


plot