HOME   LIST
‹–   –›

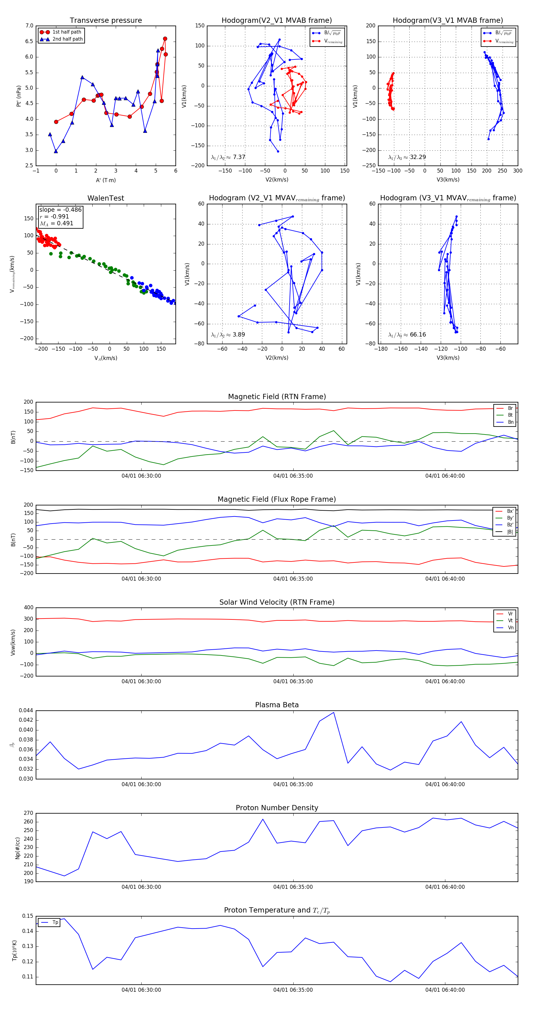
Flux Rope in 2024

Flux Rope Event 2024-04-01 06:26:32 ~ 2024-04-01 06:42:24 (953 seconds)


plot