HOME   LIST
‹–   –›

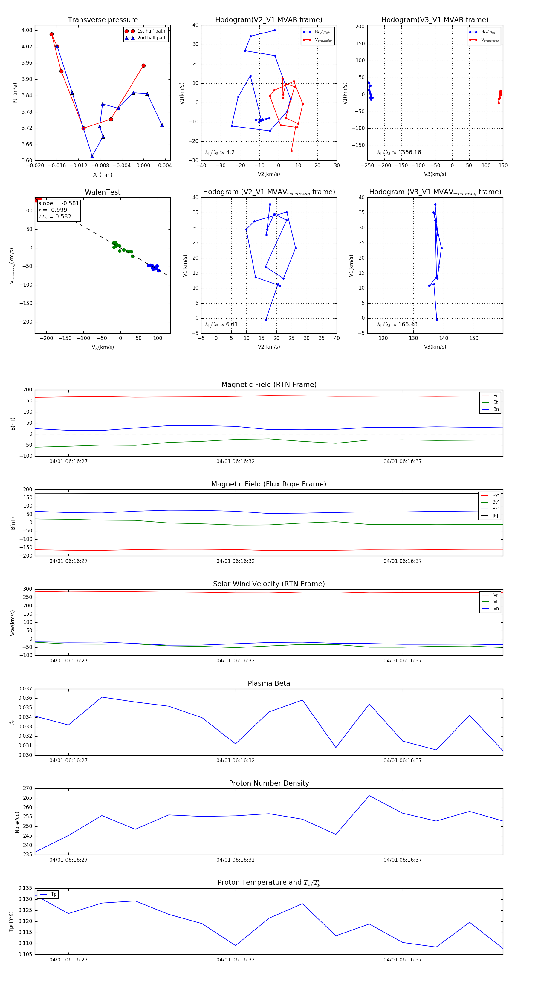
Flux Rope in 2024

Flux Rope Event 2024-04-01 06:16:26 ~ 2024-04-01 06:16:40 (15 seconds)


plot