HOME   LIST
‹–   –›

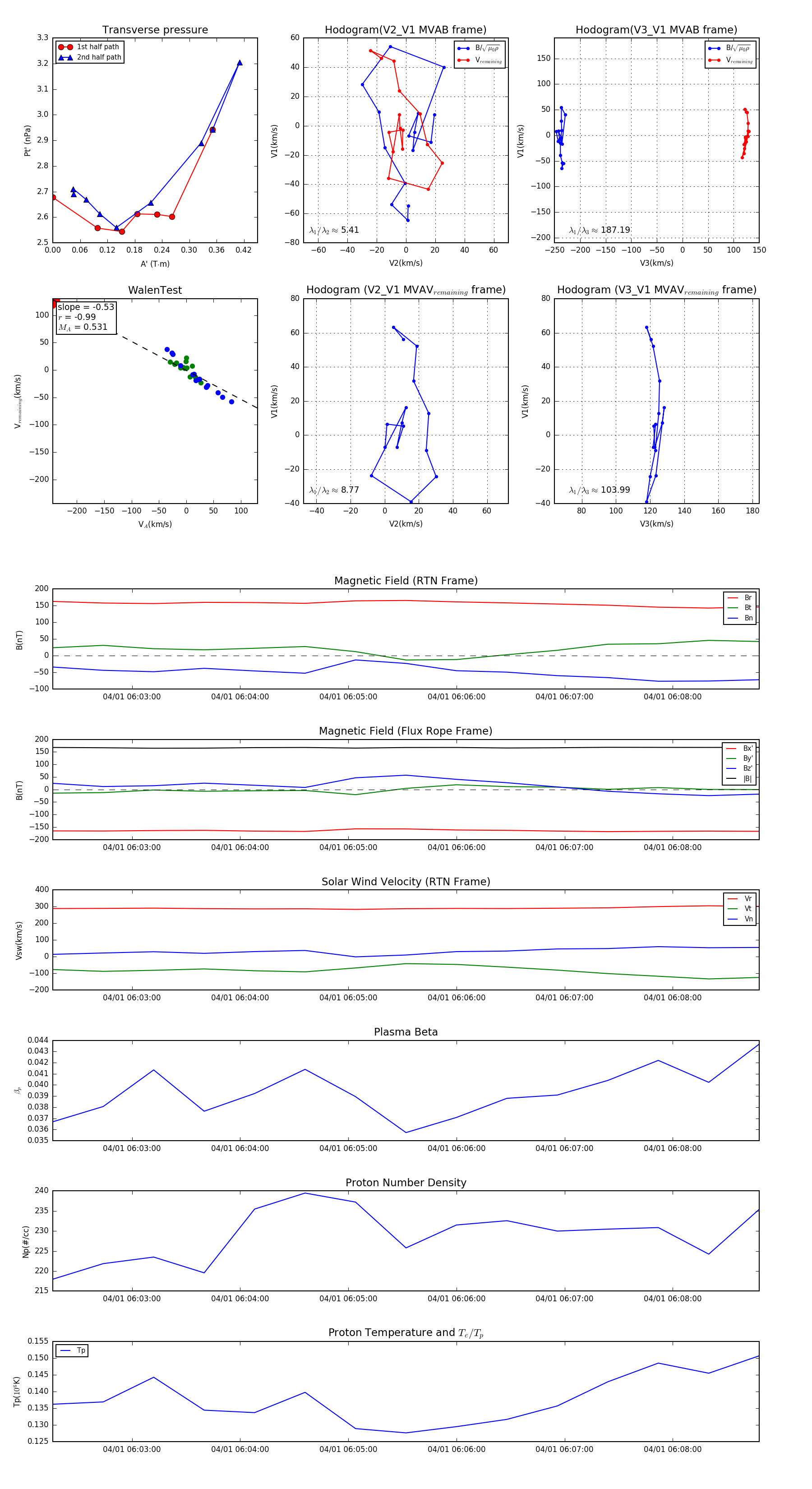
Flux Rope in 2024

Flux Rope Event 2024-04-01 06:02:16 ~ 2024-04-01 06:08:48 (393 seconds)


plot