HOME   LIST
‹–   –›

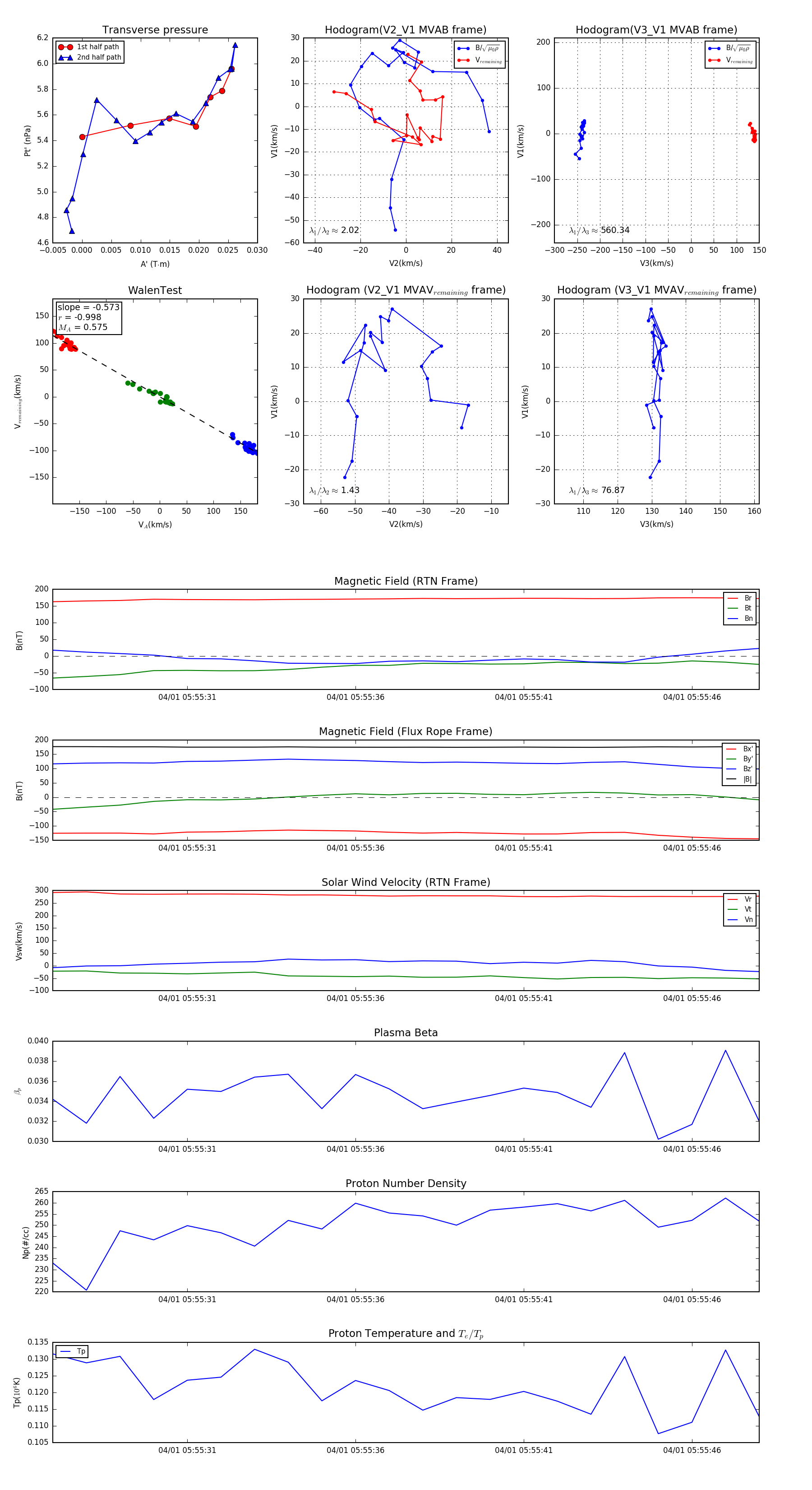
Flux Rope in 2024

Flux Rope Event 2024-04-01 05:55:27 ~ 2024-04-01 05:55:48 (22 seconds)


plot