HOME   LIST
‹–   –›

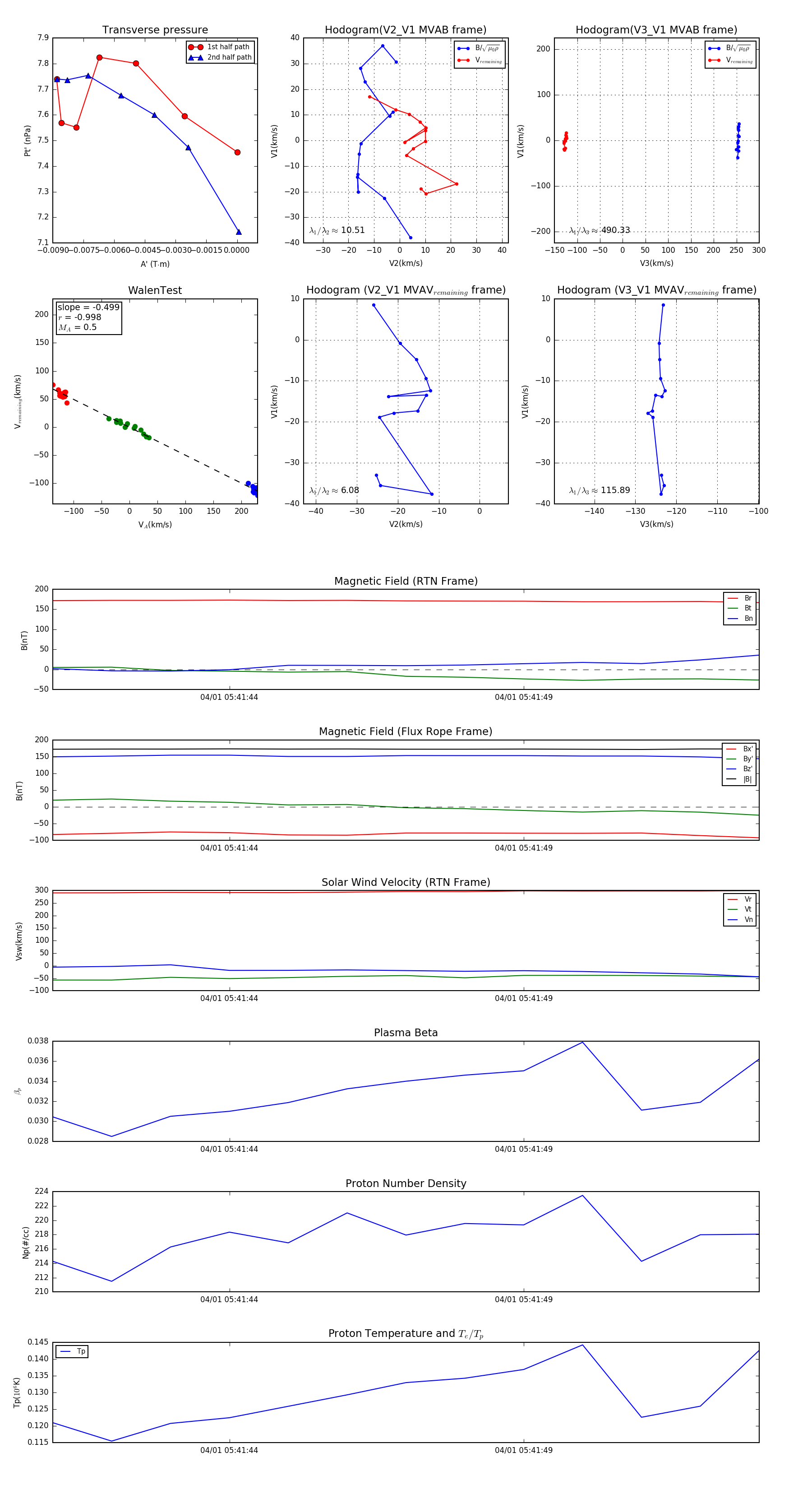
Flux Rope in 2024

Flux Rope Event 2024-04-01 05:41:41 ~ 2024-04-01 05:41:53 (13 seconds)


plot