HOME   LIST
‹–   –›

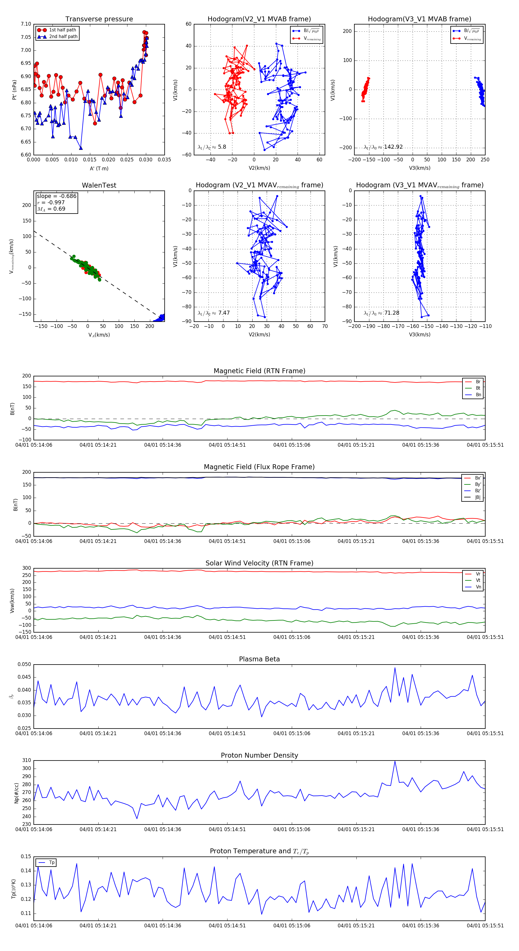
Flux Rope in 2024

Flux Rope Event 2024-04-01 05:14:06 ~ 2024-04-01 05:15:51 (106 seconds)


plot