HOME   LIST
‹–   –›

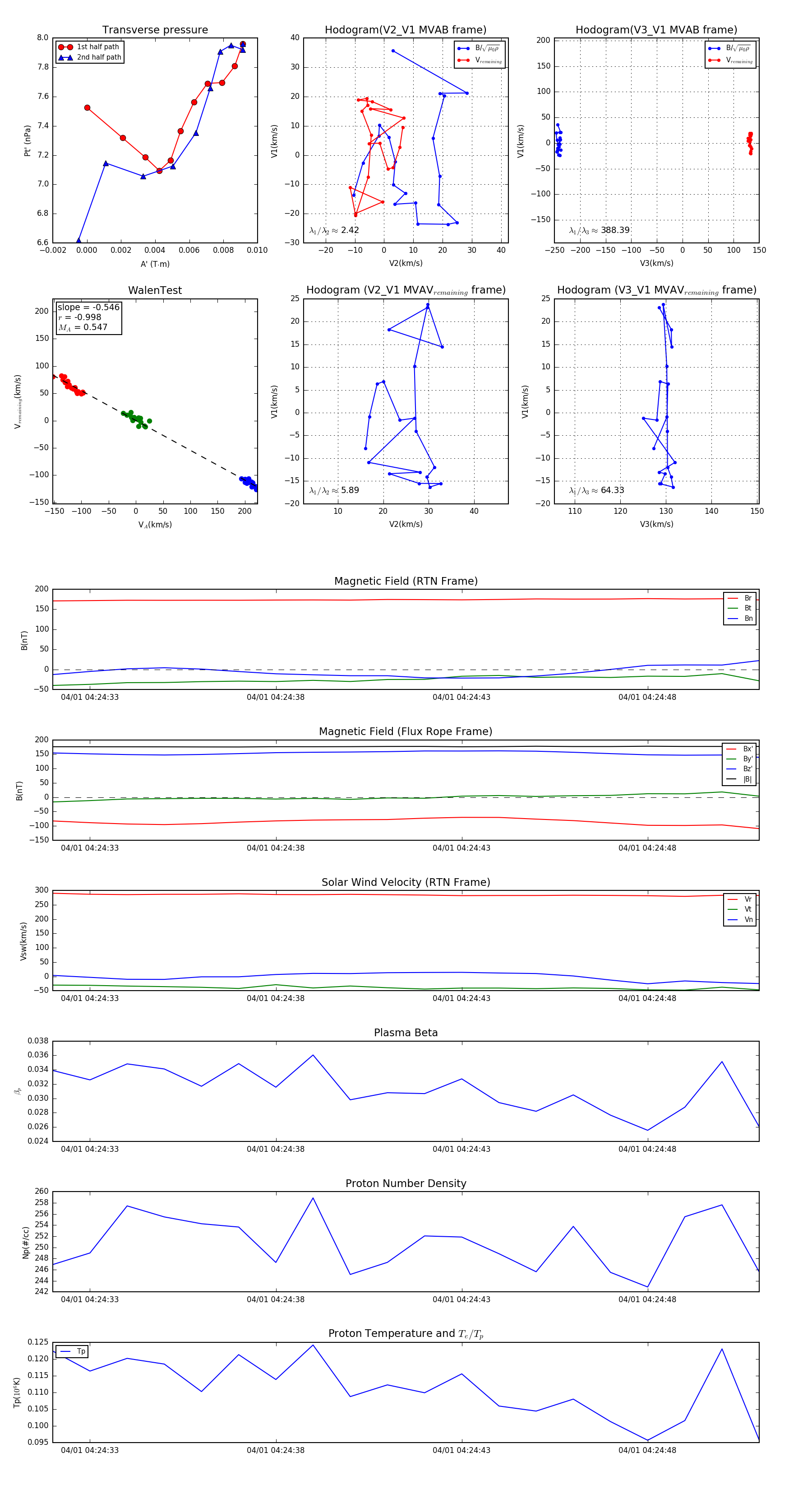
Flux Rope in 2024

Flux Rope Event 2024-04-01 04:24:32 ~ 2024-04-01 04:24:51 (20 seconds)


plot