HOME   LIST
‹–   –›

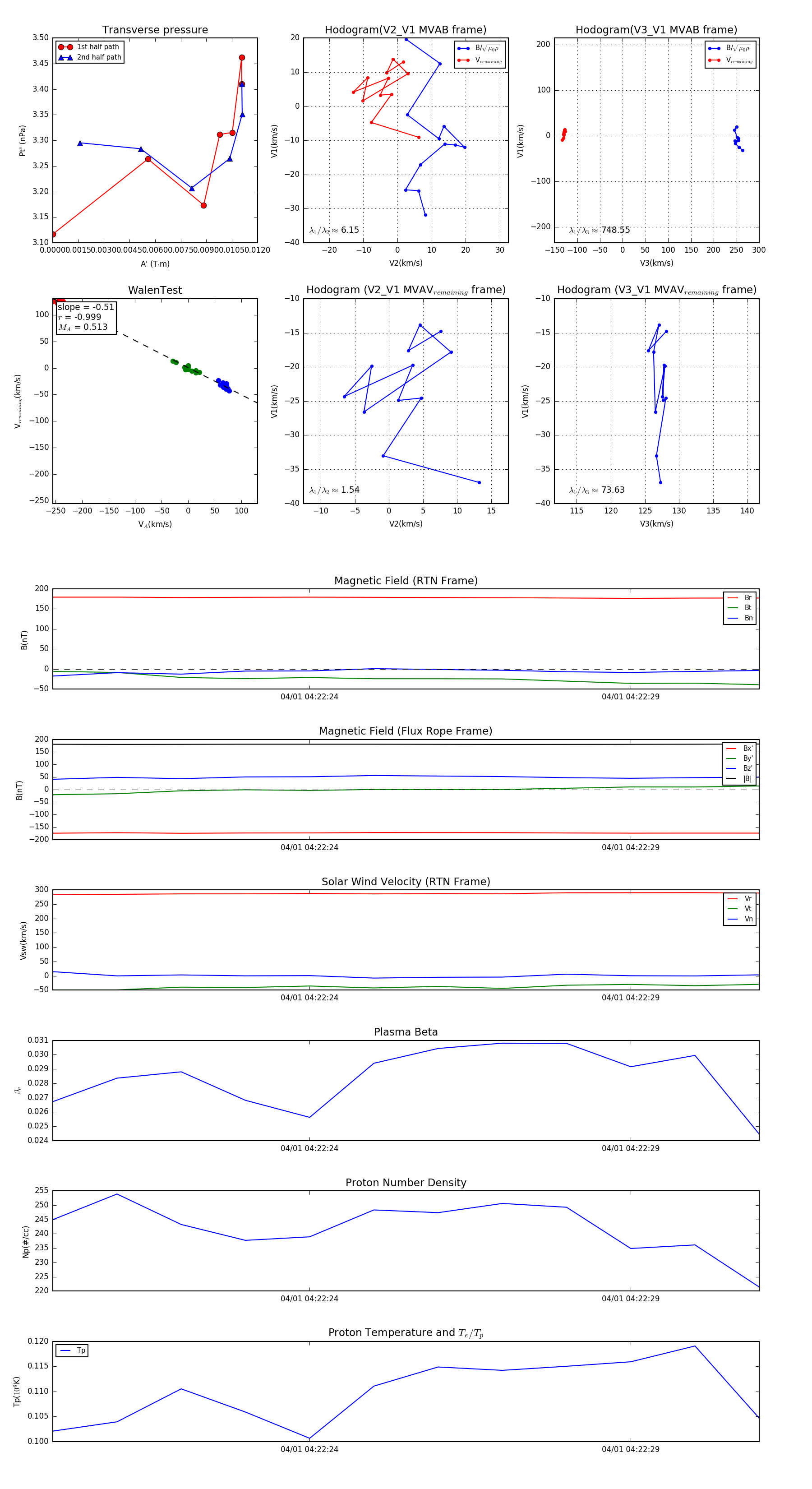
Flux Rope in 2024

Flux Rope Event 2024-04-01 04:22:20 ~ 2024-04-01 04:22:31 (12 seconds)


plot