HOME   LIST
‹–   –›

Flux Rope in 2024

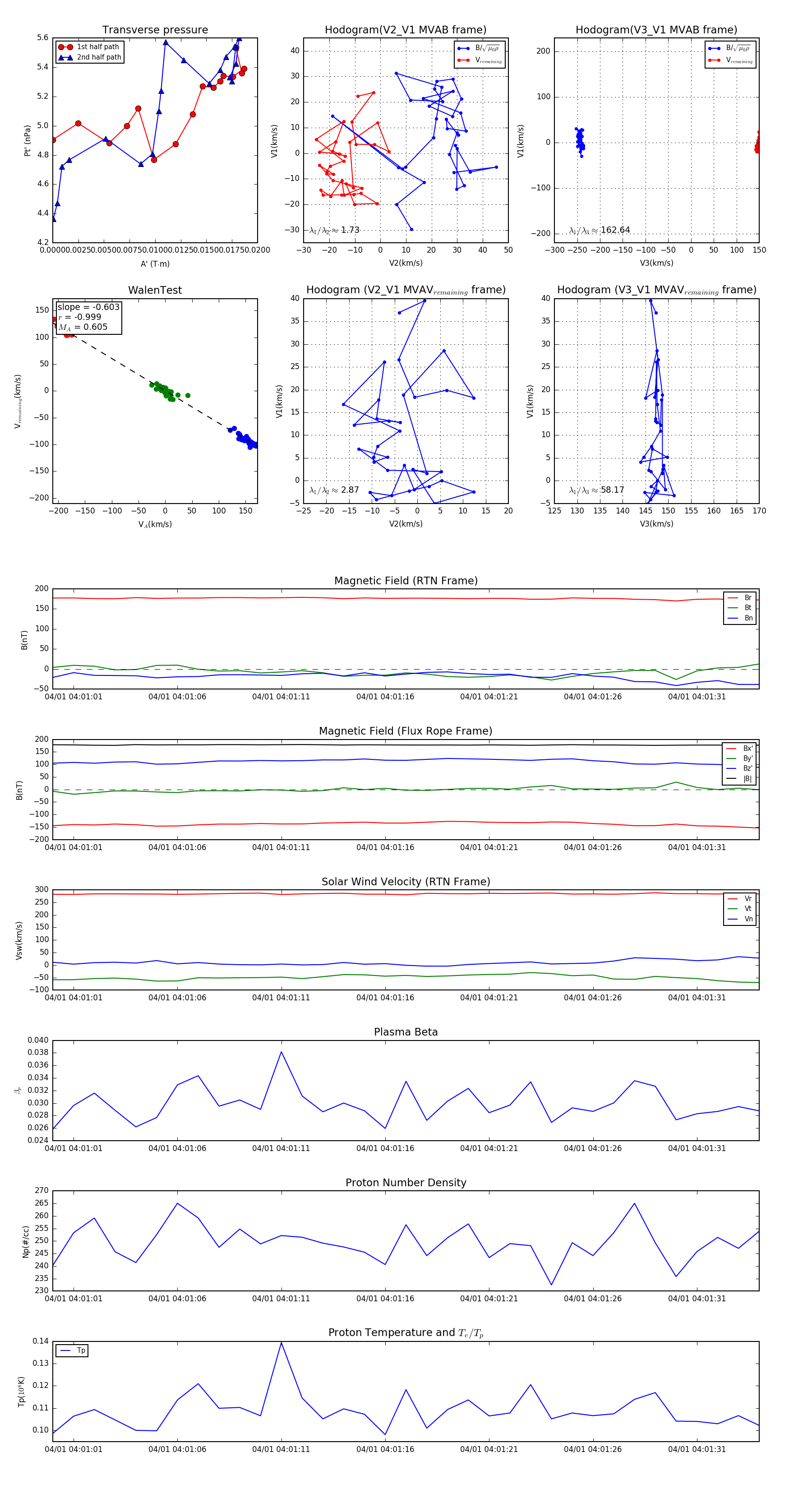
Flux Rope Event 2024-04-01 04:01:00 ~ 2024-04-01 04:01:34 (35 seconds)


plot