HOME   LIST
‹–   –›

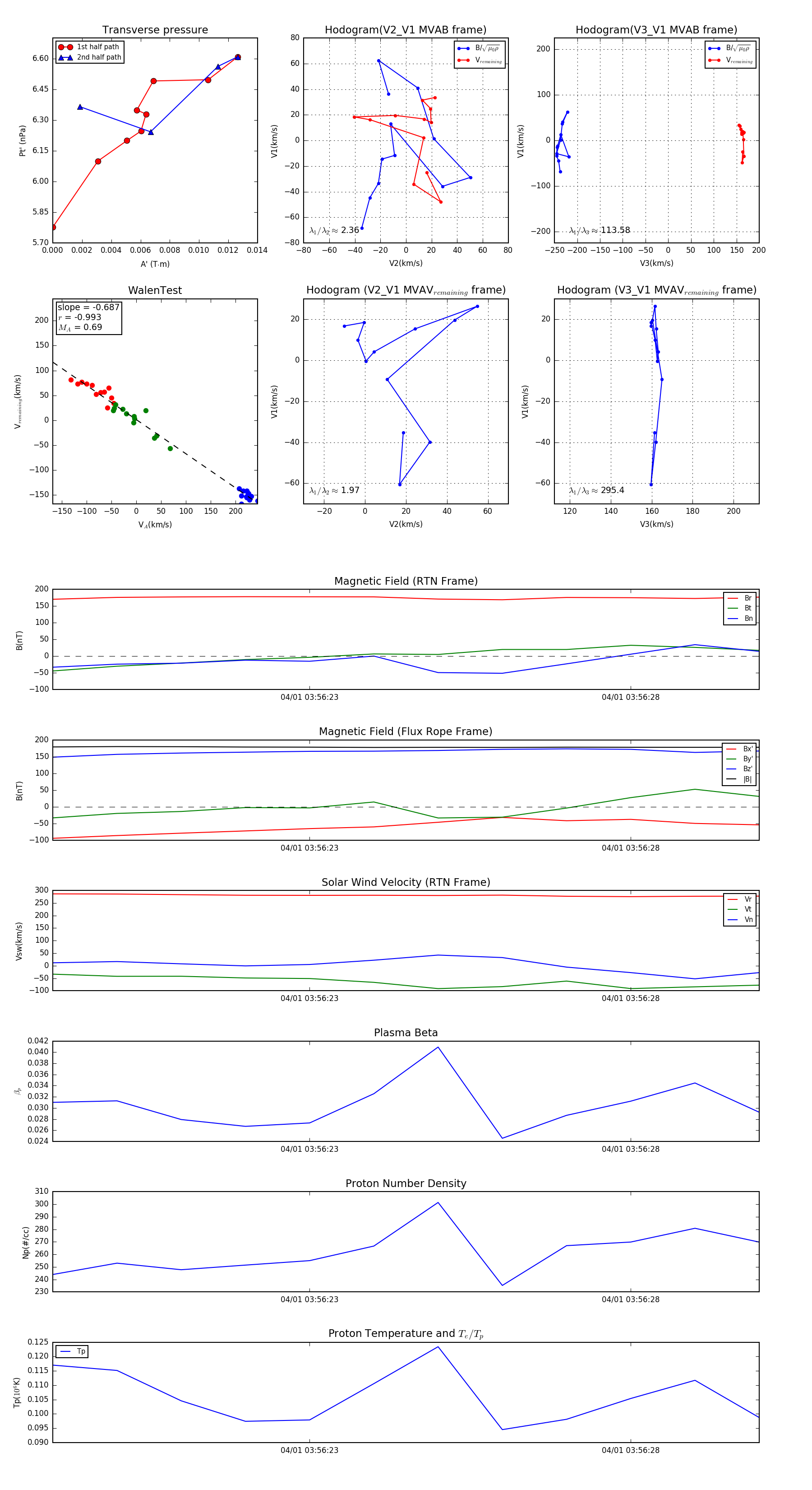
Flux Rope in 2024

Flux Rope Event 2024-04-01 03:56:19 ~ 2024-04-01 03:56:30 (12 seconds)


plot