HOME   LIST
‹–   –›

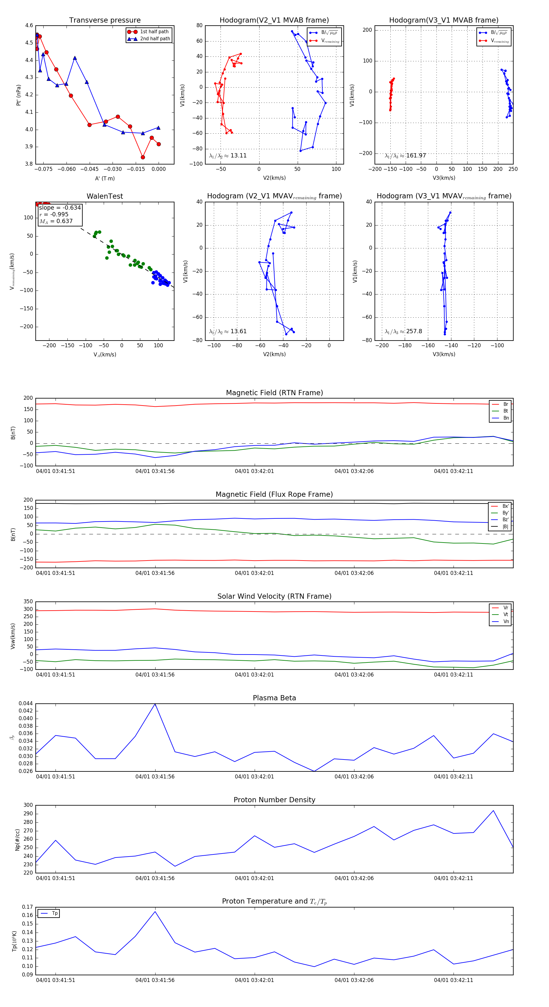
Flux Rope in 2024

Flux Rope Event 2024-04-01 03:41:50 ~ 2024-04-01 03:42:14 (25 seconds)


plot